Essays.club - Получите бесплатные рефераты, курсовые работы и научные статьи
Поиск

Разработка калькулятора матриц

Автор:   •  Май 21, 2019  •  Курсовая работа  •  27,924 Слов (112 Страниц)  •  612 Просмотры

Страница 1 из 112

Содержание

Введение        2

Постановка задачи        4

Метод решения задачи        4

Создание проекта visual studio и подготовка его к разработке приложения ……………………….5

Считывание данных с клавиатуры…………………………………………………………………….6

Ввыполнение операций с матрицами………………………………………………………………….8

Считывание матрицы из файла и запись результата вычислений в файл…………………………10

Проверка на корректность ввода данных……………………………………………………………11

Коррекция оформления проекта для удобства пользователя………………………………………12

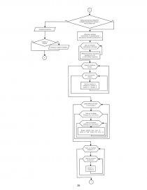
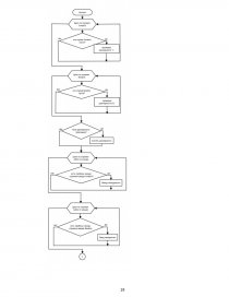
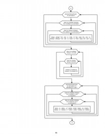
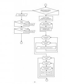
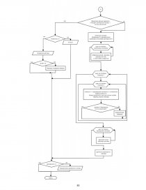
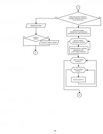
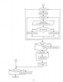
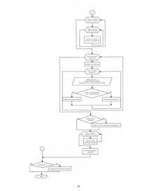
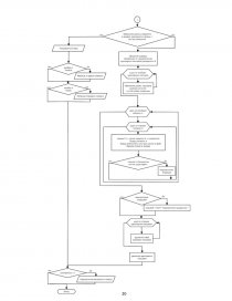
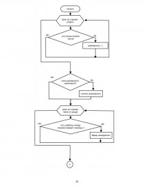
Блок-схемы.        14

умножение……………………………………………………………………………………………..16

определитель……………………………………………………………………………………………………………………………………19

транспонирование……………………………………………………………………………………………………………………………22

Умножение на число……………………………………………………………………………………………………………………….25

Обратная матрица……………………………………………………………………………………………………………………………27

Заключение        33

Листинг программы        34


Введение

В начале своего существования программирование, как область знания, находилось в зачаточном состоянии. Первые программы создавались посредством переключателей на панели компьютера. Такой способ подходил только для небольших программ. Затем появился язык машинных команд, а изобретение ассемблера позволило сильно увеличить объем программ. Следующим шагом было создание  первого языка программирования высокого уровня - Фортрана.

Теперь программисты могли создавать программы длиной до нескольких тысяч строк длиной. Однако язык программирования, легко понимаемый в простых программах, когда дело касалось больших программ, становился нечитаемым. Эту проблему решило изобретение в начале 70-х годов языков структурного программирования, среди которых был язык С. Структурное программирование подразумевает точно обозначенные управляющие структуры, программные блоки отсутствие (или минимальное использование) операторов GOTO, автономные подпрограммы, в которых поддерживается рекурсия и локальные переменные. С появлением структурного программирования появилась возможность разбиения программы на составляющие ее элементы. Теперь уже один программист был в состоянии создать и поддерживать программу в несколько десятков тысяч строк диной.

По достижении программой определенной длины и структурное программирование больше не могло обеспечивать читаемость кода. Для написания  более сложных программ, необходим был новый подход к программированию. В итоге были разработаны принципы объектно-ориентированного программирования, которое аккумулировало лучшие идеи, воплощенные в структурном программировании, в сочетании с мощными новыми концепциями, позволяющими оптимально организовать программы. ООП позволяет разложить проблему на связанные между собой задачи. Каждая проблема становится самостоятельным объектом, содержащим свои собственные коды и данные, которые относятся к этому объекту. В этом случае исходная задача в целом упрощается, и программист получает возможность оперировать с гораздо большими по объему программами.

С++ – это попытка решения разработчиками языка С задач объектно-ориентированного программирования. Язык С++ во многом является надмножеством С. Новые возможности С++ включают объявления в виде выражений, преобразования типов в виде функций, операторы new и delete, тип bool, ссылки, расширенное понятие константности, подставляемые функции, аргументы по умолчанию, переопределения, пространства имён, классы (включая и все связанные с классами возможности, такие как наследование, функции-члены, виртуальные функции, абстрактные классы и конструкторы) , переопределения операторов, шаблоны, оператор ::, обработку исключений, динамическую идентификацию и многое другое. Язык С++ также во многих случаях строже относится к проверке типов, чем С.

...

Скачать:   txt (97.4 Kb)   pdf (1.7 Mb)   docx (1.1 Mb)  
Продолжить читать еще 111 страниц(ы) »
Доступно только на Essays.club