Essays.club - Получите бесплатные рефераты, курсовые работы и научные статьи
Поиск

Проектирование блока жизнеобеспечения аквариума

Автор:   •  Май 30, 2018  •  Курсовая работа  •  25,680 Слов (103 Страниц)  •  999 Просмотры

Страница 1 из 103

Министерство образования Республики Беларусь

Учреждение образования

БЕЛОРУССКИЙ ГОСУДАРСТВЕННЫЙ УНИВЕРСИТЕТ

ИНФОРМАТИКИ И РАДИОЭЛЕКТРОНИКИ

Факультет          информационных технологий и управления

Кафедра теоретических основ электротехники

        К защите допустить:

        ___________________       

ПОЯСНИТЕЛЬНАЯ ЗАПИСКА

к курсовой  работе

на тему:

Проектирование блока жизнеобеспечения аквариума

Минск 2013


СОДЕРЖАНИЕ

1. Введение. Постановка задачи…………………………………………….........…2

2. Анализ задачи.….…………....................................................................................5

3. Предварительное проектирование устройства.…………………..………....…..7

4. Проектирование аппаратных средств устройства………………........………..12

5. Проектирование программного обеспечения……………………...…….…….25

6. Заключение……………………………………………...….....................……….28

7. Литература………………….…………...………….........................................….29

Приложение 1 (схема структурная)……............................................................….30

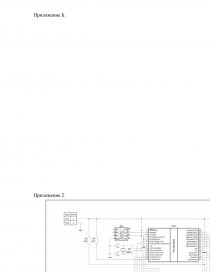
Приложение 2 (схема электрическая принципиальная)………............................31

Приложение 3 (схема алгоритма работы устройства)…………………......….…32

Приложение 4 (код программы)………………………………...........................…33


1. Введение. Постановка задачи.

Данный курсовой проект является разработкой электронного устройства на базе микроконтроллера. Микроконтроллер представляет собой цифровую, универсальную программируемую микропроцессорную систему, достоинствами которой (в сравнении с цифровыми системами на жёсткой логике) являются лёгкая адаптация  под любую типовую задачу, способность перестраиваться с одного алгоритма работы на другой без изменения аппаратной части системы. Именно эта универсальность — главная причина широкого распространения применения микроконтроллеров во всякого типа электронных устройствах, начиная с повседневных бытовых приборов, заканчивая сложными системами контроля и управления в сферах производства и научно-технической деятельности. Сегодня практически каждый радиолюбитель так или иначе сталкивается с применением микроконтроллеров, чему не препятствует небольшая стоимость простых, но достаточно функциональных, серийно выпускаемых микроконтроллеров. Также, в последнее десятилетие получили распространение аппаратно-вычислительные платформы на микроконтроллерах (типа Arduino), основными компонентами которых являются простая плата ввода-вывода и среда разработки на языке высокого уровня.  Доступность таких плат позволяет любителям сконструировать своё электронное устройство, не притрагиваясь к решению задач аналоговой схемотехники.

Разрабатываемое устройство — блок жизнеобеспечения домашнего аквариума. Такое устройство можно рассматривать как часть системы умного дома (smart home), поскольку также автоматизирует некоторые домашние задачи с целью обеспечения комфорта для пользователя и энергосбережения. Рассмотрим в общих чертах аквариум — приспособление, которым должен управлять разработанный в проекте блок.

Аквариум —  прозрачная ёмкость для постоянного содержания водных организмов. Определение «домашний аквариум» подразумевает то, что содержатся в нём специальные, аквариумные, рыбки и объём его практически никогда не превышает одного кубического метра (главным образом, по причинам, связанным с его эксплуатацией).

Главные и неотъемлемые условия, в которых домашние аквариумные рыбки способны существовать, это:

▪ насыщенность воды кислородом;

▪ тепло — для всякого живого организма приемлем только определённый температурный диапазон;

▪ чистота воды;

▪ свет;

▪ пища.

Исходя из этих требований, технический минимумом домашнего аквариума состоит из четырёх устройств, перечисленных далее.

1) Компрессор служит для насыщения воды в аквариуме воздухом, необходимым для жизни обитателей аквариума. Чаще всего в аквариуме содержаться водные растения, которые  под действием света вступают в реакцию фотосинтеза, выделяя тем самым кислород, но которого, всё же, часто бывает недостаточно.

...

Скачать:   txt (122.7 Kb)   pdf (1.3 Mb)   docx (1 Mb)  
Продолжить читать еще 102 страниц(ы) »
Доступно только на Essays.club