Essays.club - Получите бесплатные рефераты, курсовые работы и научные статьи
Поиск

Программирование условий

Автор:   •  Май 9, 2024  •  Лабораторная работа  •  824 Слов (4 Страниц)  •  196 Просмотры

Страница 1 из 4

МИНИСТЕРСТВО НАУКИ И ВЫСШЕГО ОБРАЗОВАНИЯ

ФЕДЕРАЛЬНОЕ ГОСУДАРСТВЕННОЕ БЮДЖЕТНОЕ

ОБРАЗОВАТЕЛЬНОЕ УЧРЕЖДЕНИЕ ВЫСШЕГО ОБРАЗОВАНИЯ

«ИВАНОВСКИЙ ГОСУДАРСТВЕННЫЙ ЭНЕРГЕТИЧЕСКИЙ

УНИВЕРСИТЕТ ИМЕНИ В.И. ЛЕНИНА»

Кафедра Систем управления

ОТЧЁТ ПО ЛАБОРАТОРНОЙ РАБОТЕ № 1

по дисциплине «Программирование и основы алгоритмизации»

на тему

«Программирование условий»

Вариант №6

Выполнила: Майновская М.Е.

студентка группы 1-43

Проверил: старший преподаватель

Наумов Ю.В.

Иваново 2022

СОДЕРЖАНИЕ

Цель работы………………………………………………………………………………………3

Условие задачи ……………………………………………………………………………….….3

Анализ задачи………….………………………………………………………………....……....3

Алгоритм решения задачи………………………………………………………………...….…4

Программа………………………………………………………………………………………..5

Результаты программы………………………………………………………….…………….…6

Вывод……………………………………………………………………………………………..6


Цель работы

В ходе изучения темы 1 «Программирование условий» решить задачу с помощью выбора путей решения, научиться пользоваться условиями.

Условие задачи

Треугольник – из отрезков. Даны числа l1, a1, l2, a2, l3, a3, определяющие соответственно длины трех отрезков прямых и углы их наклона к оси абсцисс Ox. Выяснить, можно ли из этих отрезков построить треугольник путем их параллельного переноса по координатной плоскости.

Анализ задачи

Вернёмся в планиметрию и вспомним, что параллельным переносом называют преобразование, при котором каждая точка фигуры перемещается в одном и том же направлении и на одно и то же расстояние. Для того, чтобы задать перенос, достаточно задать вектор.

При высчитывании координат векторов по оси Ох мы пользуемся формулой:

Px = l * cos (a*pi/180)

При высчитывании координат векторов по оси Оy мы пользуемся формулой:

Py = l * sin (a*pi/180)

Введем начальные значения отрезков и по формулам определим координаты векторов через косинус и синус, далее с помощью комбинаторики проверяем все возможные варианты расположения векторов в пространстве и сравниваем их сумму с 0. Если и для координаты x, и для координаты y сумма будет равна 0, то это будет означать, что треугольник будет существовать, так как в этом подходе убираем те случаи, когда по длине сторон треугольник может построится, но из-за углов наклона отрезков это невозможно


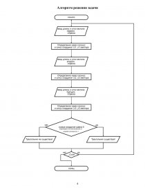
Алгоритм решения задачи

[pic 1][pic 2][pic 3]

Программа

#include<locale.h>

#include <stdio.h>

#include <math.h>

#include <Windows.h>

int _Cycle;

float l, a, x1, x2, x3, y4, y2, y3; // y4 используется вместо y1 т.к. за y1 закреплена одна из глобальных функций.

const float pi = 3.14159265358979323846;

int main()

{

    setlocale(LC_CTYPE, ""); //Русский язык в консоли.

    do

    {

        printf("Введите длину и угол наклона первого отрезка: \n"); // Ввод l1, a1. Определение через косинус и синус координат (x1, y4(y1)) вектора.

...

Скачать:   txt (8 Kb)   pdf (163.8 Kb)   docx (32 Kb)  
Продолжить читать еще 3 страниц(ы) »
Доступно только на Essays.club