Essays.club - Получите бесплатные рефераты, курсовые работы и научные статьи
Поиск

Контрольная работа по "Программированию"

Автор:   •  Январь 27, 2019  •  Контрольная работа  •  1,133 Слов (5 Страниц)  •  1,013 Просмотры

Страница 1 из 5

1. Задание:

Разработать программу, которая должна начать работу с диалога с пользователем: какую операцию с файлом он желает выполнить:

а) добавить запись в файл или начать запись нового файла;

б) начать обработку созданного файла;

Предусмотреть возможность выполнения данных операций многократно.

Написать программу:

Написать программу

1.Создать файл Train.dat, содержащий записи следующей структуры:

  • название пункта назначения;
  • номер поезда;
  • время отправления. (массив из двух чисел: часы, минуты)

2. программа должна выполнять следующую обработку файла Train.dat:

  • поиск в файле и вывод на экран информации о поезде, номер которого введен с клавиатуры;
  • если таких поездов нет, выдать соответствующее сообщение на дисплей.

2. Блок – схемы функций программы

[pic 1]

Рисунок 1 – Блок схема функции add

[pic 2]

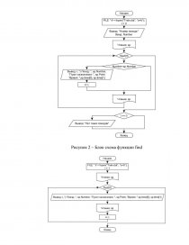
Рисунок 2 – Блок схема функции find

[pic 3]

Рисунок 3 – Блок схема функции print

[pic 4]

Рисунок 4 – Блок схема функции main

3. Программная реализация

#include "stdafx.h"

#include

#include

#include

#include "conio.h"

#include "stdio.h"

#include "string.h"

struct Train

{

        char Number[150];

        char Point[150];

        int time[2];

};

void add()

{

        char ch;

        FILE * tf = fopen("Train.dat", "a+b");

        printf("\n  Введите информацию о поезде:\n");

        Train sp;

        printf("\n Номер поезда: "); scanf("%s", &sp.Number);

        printf("\n Пункт назначения: "); scanf("%s", &sp.Point);

        printf(" Время отправления: \n");

        printf("\n Часы: "); scanf("%d", &sp.time[0]);

        printf("\n Минуты: "); scanf("%d", &sp.time[1]);

        fwrite(&sp, sizeof(sp), 1, tf);

        fclose(tf);

        system("@cls||clear");

}

void allPrint()

{

        int i;

        FILE *tf = fopen("Train.dat", "rb");

        i = 1;

        Train sp;

        fread(&sp, sizeof(sp), 1, tf);

        while (!feof(tf))

        {

                printf("\n  %d)\t Поезд:  %s  Пункт назначения: %s Оценки: %d:%d", i, sp.Number, sp.Point, sp.time[0], sp.time[1]);

                fread(&sp, sizeof(sp), 1, tf);

                i++;

        }

        getch();

        system("@cls||clear");

}

void find()

{

        int i;

        FILE *tf = fopen("Train.dat", "rb");

        i = 0;

        Train sp;

        char Number[150];

        printf("\n Номер поезда: "); scanf("%s", Number);

        fread(&sp, sizeof(sp), 1, tf);

...

Скачать:   txt (5.3 Kb)   pdf (302 Kb)   docx (72.4 Kb)  
Продолжить читать еще 4 страниц(ы) »
Доступно только на Essays.club