Essays.club - Получите бесплатные рефераты, курсовые работы и научные статьи
Поиск

Контрольная работа по "Информатике и программированию"

Автор:   •  Март 15, 2019  •  Контрольная работа  •  1,411 Слов (6 Страниц)  •  490 Просмотры

Страница 1 из 6

ЗАДАЧА 1

Составить программу, которая вводит с клавиатуры произвольную числовую матрицу A размером 4х4. Построить по ней матрицу B тех же размеров, используя функцию, согласно которой элементы B[i,j] этой матрицы находятся как суммы элементов матрицы A, схематически изображенных на отрезках, исходящих из элемента A[i,j] рисунка. [pic 1]

#include

void vivod(int arr[4][4]){

        for (int i=0;i<4;i++){

                printf("\n");

                for (int

                j=0;j<4;j++){

                        printf("%d ", arr[i][j]);

                }

        }

}

Рис. 1. Листинг программы к задаче 1


void massiv(int ar[4][4]){

        int b[4][4],sum,c;

        for(int i=0;i<4;i++){

                sum=0;

                for (int j=0;j<4;j++){

                        sum+=ar[i][j];

                }

                for (int j=0;j<4;j++){

                        b[i][j]=sum;

                        if(i>0){

                                c=i-1;

                                while(c>=0){

                                        b[i][j]+=ar[c][j];// sum=sum+a[c][j];

                                        c--;

                                }                        

                        }

                }

        }

        vivod(b);

}

Рис. 2. Листинг программы к задаче 1


void main(){

        int a[4][4];

        printf("Vvedite massiv");

        for (int i=0; i<4; i++){

                for (int j=0; j<4; j++){

                        printf ("\na[%d][%d]=", i, j);

                        scanf ("%d", &a[i][j]);

                }

        }

        vivod(a);

        printf("\n");

        massiv(a);

        

}

Рис. 3. Листинг программы к задаче 1


[pic 2]

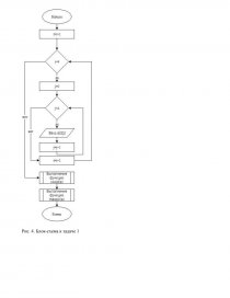
Рис. 4. Блок-схема к задаче 1

[pic 3]

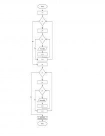
Рис.5. Блок-схема для функции massiv(a) к задаче 1

[pic 4]

Рис.6. Блок-схема для функции massiv(a) к задаче 1

[pic 5]

Рис.7. Блок-схема для функции vivod(a) к задаче 1

[pic 6]

Рис. 8. Результат выполнения программы

Задача №2

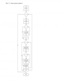
Ввести с клавиатуры произвольную числовую матрицу A размером 4х4. Построить по ней матрицу B тех же размеров, используя процедуру вызываемую из модуля, согласно которой элементы B[i,j] этой матрицы находятся как суммы элементов матрицы A, схематически изображенных на отрезках, исходящих из элемента A[i,j] согласно рисунку.[pic 7]

...

Скачать:   txt (4.6 Kb)   pdf (342.4 Kb)   docx (246.1 Kb)  
Продолжить читать еще 5 страниц(ы) »
Доступно только на Essays.club