Essays.club - Получите бесплатные рефераты, курсовые работы и научные статьи
Поиск

Визуальное моделирование объектно-ориентированной информационной системы, реализующей видеоигру для мобильного устройства с элементами

Автор:   •  Декабрь 13, 2020  •  Курсовая работа  •  2,299 Слов (10 Страниц)  •  507 Просмотры

Страница 1 из 10

Министерство науки и высшего образования Российской Федерации

Государственное образовательное учреждение

высшего образования

«Владимирский государственный университет имени

Александра Григорьевича и Николая Григорьевича Столетовых»

(ВлГУ)

Кафедра физики и прикладной математики

Курсовая работа

по дисциплине

«Технологии разработки программного обеспечения»

на тему

«Визуальное моделирование объектно-ориентированной информационной системы, реализующей видеоигру для мобильного устройства с элементами сетевого взаимодействия»

Выполнил:

ст. гр. ПКсп-115

Терехин А.А.

Принял:

Истратов А.В.

Владимир 2019

//Лист задания


Содержание

1. Описание предметной области        4

2. Диаграмма вариантов использования        5

2.1 Нотация языка UML        5

2.2 Диаграмма        8

2.3 Описание диаграммы        9

3. Диаграмма классов        10

3.1 Нотация языка UML        10

3.2 Диаграммы        12

3.3 Описание диаграмм        13

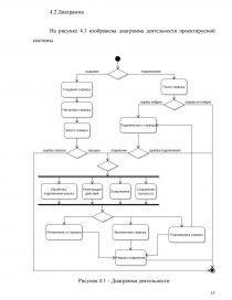
4. Диаграмма деятельности        14

4.1 Нотация языка UML        14

4.2 Диаграмма        17

4.3 Описание алгоритма        18

Список использованных источников        19


1. Описание предметной области

Требуется разработать средствами UML модель объектно-ориентированной информационной системы, реализующей видеоигру для мобильного устройства с элементами сетевого взаимодействия.

Система содержит в себе элементы сетевого взаимодействия, которые добавляют в игру новый режим – многопользовательская игра. Многопользовательская игра – это режим компьютерной или мобильной игры, во время которого играет больше одного человека. Пользователи данной системы могут присоединяться друг к другу и вместе в полной мере использовать функционал разработанной системы.

При входе в игру пользователь может выбрать режим многопользовательской игры. Далее он может создать новый игровой сервер, к которому могут присоединиться другие игроки, либо открыть список существующих серверов и присоединиться к одному из них. При создании сервера пользователь может задать ему имя, по которому другие игроки смогут его найти. При поиске серверов отображаются некоторые данные о них, такие как: название сервера, название карты, количество игроков и пинг. На самом сервере пользователи могут просматривать список игроков и информацию о них.

При подключении к серверу происходит установка соединения с ним, а сервер, в свою очередь, производит обработку подключения игрока. После подключения идет регистрация всех выполняемых действий и периодическое сохранение прогресса. Все данные, обработанные сервером, записываются в лог-файлы.


2. Диаграмма вариантов использования

2.1 Нотация языка UML

Диаграмма вариантов использования (use case diagram) — диаграмма, на которой изображаются отношения между актерами и вариантами использования.

Назначение диаграммы: проектируемая программная система представляется в форме вариантов использования, с которыми взаимодействуют внешние сущности или актеры.

Диаграмма вариантов использования представляет собой граф специального вида, который является графической нотацией для представления конкретных вариантов использования, актеров и отношений между этими элементами.

Базовыми элементами диаграммы вариантов использования являются вариант использования и актер.

Вариант использования (use case) — внешняя спецификация последовательности действий, которые система или другая сущность могут выполнять в процессе взаимодействия с актерами.

Вариант использования представляет собой спецификацию общих особенностей поведения или функционирования моделируемой системы без рассмотрения внутренней структуры этой системы.

...

Скачать:   txt (33.7 Kb)   pdf (296.3 Kb)   docx (121.5 Kb)  
Продолжить читать еще 9 страниц(ы) »
Доступно только на Essays.club