Essays.club - Получите бесплатные рефераты, курсовые работы и научные статьи
Поиск

Разработка информационной системы составления учебного расписания в университете

Автор:   •  Май 11, 2019  •  Отчет по практике  •  2,627 Слов (11 Страниц)  •  656 Просмотры

Страница 1 из 11

СОДЕРЖАНИЕ

ВВЕДЕНИЕ        10

1. ОПИСАНИЕ ОБЪЕКТА ИССЛЕДОВАНИЯ        11

1.1 Краткая характеристика отдела организации учебного процесса        11

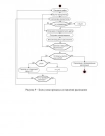
1.2 Описание существующих методов составления расписания в вузе        12

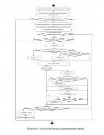
2. МОДЕЛИРОВАНИЕ ИНФОРМАЦИОННОЙ СИСТЕМЫ        13

3. ПРОЕКТИРОВАНИЕ БАЗЫ ДАННЫХ ИНФОРМАЦИОННОЙ        20

4. ОПИСАНИЕ РЕАЛИЗАЦИИ ПРОЕКТИРУЕМОЙ ИНФОРМАЦИОННОЙ СИСТЕМЫ        23

5. РУКОВОДСТВО ПОЛЬЗОВАТЕЛЯ        27

ЗАКЛЮЧЕНИЕ        32

СПИСОК ИСПОЛЬЗОВАННЫХ ИСТОЧНИКОВ        33


ВВЕДЕНИЕ

В настоящее время, благодаря повсеместному использованию информационных систем, наблюдается постоянный рост роли автоматизации во всех сферах жизнедеятельности человека. Внедрение систем автоматизации не обошел и высшие учебные заведения, в которых главной преследуемой целью является повышение качества предоставляемого образования.

Составление расписания занятий в университете является одной из важнейших частей планирования учебно-воспитательной работы и всегда являлся одной из основных проблем качественной организации учебного процесса.

Автоматизация расписания в современных реалиях является особенно актуальной темой. Своевременно - составленное расписание с возможностью его постоянного изменения является одним из ключевых аспектов в получении качественного образования, без возникновения коллизий и непредвиденных ошибок со стороны отдела автоматизации управления учебным процессом.

Задачи преддипломной практики:

  • изучить объект исследования;
  • смоделировать информационную систему;
  • провести проектирование базы данных информационной системы;
  • описать реализацию проектируемой информационной системы ;
  • составить руководство пользователя.

Собранной информации должно быть достаточно для написания выпускной квалификационной работ.


1. ОПИСАНИЕ ОБЪЕКТА ИССЛЕДОВАНИЯ

1.1 Краткая характеристика отдела организации учебного процесса

Отдел организации учебного процесса и отдел автоматизации управления учебным процессом являются одними из важнейших в  учебно-методическом управлении университета.

Учебно-методическое управление университета является основным самостоятельным структурным подразделением университета, основной функцией которого является контроль за выполнением директив, приказов, распоряжений, инструкций и указаний вышестоящих организаций, правил внутреннего распорядка, решений ученого совета университета и ректората, приказов ректора по вопросам организации и проведения учебного процесса, руководствуясь при этом законодательными и нормативными актами Российской Федерации, приказами и инструктивными письмами министерства сельского хозяйства РФ.

  Составлением расписания учебных занятий в университете занимается отдел автоматизации управления учебным процессом. Он состоит из 5 человек, среди которых один начальник отдела автоматизации, три старших диспетчера и один диспетчер автоматизации.

К основным функциям данного отдела относится:

  • составление расписания для всех факультетов очного и заочного обучения и доведение его до деканатов, распределение и закрепление аудиторного фонда за кафедрами;
  • распределение аудиторного фонда на время экзаменационной сессии;
  • вывод аудиторий из общего расписания на период ремонта, конференций, защиты диссертаций, тестирования;
  • контроль за своевременным началом и окончанием учебных занятий, соблюдение регламента работы и расписания учебных занятий, обеспечивающих повышение эффективности учебного процесса и качества обучения.

1.2 Описание существующих методов составления расписания в вузе

В настоящее время в университете развернута информационная система для составления расписания. У данной системы имеются как положительные стороны, например, данная информационная система доступна как веб-сервис, так и огромный недостаток, заключающийся в отсутствии автоматизации на этапе составления расписания.

...

Скачать:   txt (39.8 Kb)   pdf (910.8 Kb)   docx (300.6 Kb)  
Продолжить читать еще 10 страниц(ы) »
Доступно только на Essays.club