Essays.club - Получите бесплатные рефераты, курсовые работы и научные статьи
Поиск

Основы работы в табличном процессоре Microsoft Excel

Автор:   •  Май 20, 2019  •  Контрольная работа  •  4,866 Слов (20 Страниц)  •  696 Просмотры

Страница 1 из 20

Контрольная работа № 1
Основы работы в табличном процессоре Microsoft Excel


Оглавление

Контрольная работа № 1 Основы работы в табличном процессоре Microsoft Excel        1

Цели и задачи выполнения контрольной работы №1        3

Краткие теоретические сведения        4

Список условных обозначений        4

Основные понятия Excel        4

Рисование графиков и диаграмм        12

Расчётные алгоритмы в Excel        14

Указания по выполнению контрольной работы        17

Общие требования к содержанию  и оформлению контрольной работы №1…………………………………………………………………….17

Структура каждого задания.        18

Перечень заданий на контрольную работу №1        19

Задание 1.        19

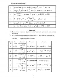
Задание 2.        20

Задание 3.        22

Примеры выполнения заданий.        24


Цели и задачи выполнения контрольной работы №1

В настоящее время большинство прикладных задач решаются с применением компьютерной техники. Это обстоятельство требует от современных специалистов в различных областях иметь опыт работы с прикладными программами. Наиболее часто используются различные офисные приложения, такие как текстовые редакторы, электронные таблицы или системы управления базами данных.

Таким образом, основная цель выполнения контрольной работы состоит в формировании у студентов практических навыков работы с типичными прикладными программами на примере табличного процессора Microsoft Excel.


Краткие теоретические сведения

Список условных обозначений

  • (л1) – одинарный щелчок левой кнопкой мышки на объекте, указанном курсором;
  • (л2) –  двойной щелчок левой кнопкой мышки на объекте, указанном курсором;
  • (п1) – одинарный щелчок правой кнопкой мышки на объекте, указанном курсором;
  • ) – перетаскивание мышкой объекта, который зацеплен курсором;
  • – название клавиши, которую следует нажать, или кнопки в окне Windows, по которой следует сделать (л1);
  • – одновременное нажатие клавиш, названия которых указаны между <>;
  • ВставкаРисунок… – движение по указанным пунктам меню для заказа нужного действия;
  • названия программ, окон и параметров пишутся с большой буквы;
  • при заказе параметров в диалоговом окне слово "выбираем" означает, что надо сделать (л1) по нужным параметрам и затем (л1) на кнопке подтверждения выбора (обычно <ОК>, <Готово>,  <Применить>, <Далее> и т. п.);
  • вместо мышки можно двигаться по кнопкам диалогового окна, нажимая клавиши или . Подтверждение выбора осуществляется клавшей . Отказ от выбора – кнопкой <Отмена> или клавишей .

Основные понятия Excel

Главное окно Excel  аналогично окнам других приложений Windows. Его вид представлен на рисунке 1.

[pic 1]

Рисунок 1 – Главное окно программы Microsoft Excel

Файл документа, созданного в Excel, имеет расширение .xlsx и называется рабочей книгой. Книга состоит из отдельных листов. На них можно располагать данные, формулы, которые их обрабатывают, пояснительные тексты, индивидуальные программы пользователя для сложной обработки данных и т. д.

Листам можно присваивать удобные имена или пользоваться шаблонными именами "Лист1", "Лист2" и т. д. Выбор листа для работы – (л1) на ярлычке листа, изменение имени – (л2) на нём и, затем, набор нового имени вместо выделенного старого.

Рабочее поле листа разбито на ячейки. Каждая ячейка стоит на пересечении столбца и строки. Столбцы обозначаются буквами латинского алфавита, строки – числами. В адресе ячейки первым указывается столбец. Адрес активной ячейки, в которую поступает информация, набираемая на клавиатуре, указывается в адресном поле строки формул. Примеры адресов ячеек: A5, DA3, A78 и т. д. (но не 5V, 3DA, 78A).

...

Скачать:   txt (60.1 Kb)   pdf (2.5 Mb)   docx (2.4 Mb)  
Продолжить читать еще 19 страниц(ы) »
Доступно только на Essays.club