Essays.club - Получите бесплатные рефераты, курсовые работы и научные статьи
Поиск

Контрольная работа по "Информатике"

Автор:   •  Март 11, 2019  •  Контрольная работа  •  1,522 Слов (7 Страниц)  •  428 Просмотры

Страница 1 из 7

СОДЕРЖАНИЕ

Введение

  1. Задание 1
  2. Задание 2

Список литературы


3

4

7

11


ВВЕДЕНИЕ

В процессе прохождения практики было выполнено два задания. Первое – работа с электронными таблицами в приложении MS Excel. Второе – разработка блок-схемы обработки массива данных.

В первом задании нужно было выполнить следующие действия: переименование листа, автоматическое заполнение ячеек, работа с формулами, анализ данных, работа с Мастером диаграмм.

Во втором задании нужно было составить общее решение задачи, разработать пошаговый алгоритм и построить для него блок-схему.


ЗАДАНИЕ 1

Задание. Подобрать аппроксимирующий полином второй степени [pic 1] для экспериментальных данных.

№ варианта [pic 2]

Х

    У

экспериментальные данные

9

Х

1.5

0.8

1.8

0.3

1.4

0.5

1.6

1.34

У

2.3

2.4

3.8

2.4

4.5

1.7

4.2

3.78

Решение.

  1. Запустить MS Excel. Сохранить файл как Книга 1.
  2. Дважды щелкнуть на ярлычке листа и переименовать его как Обработка эксперимента.
  3. В первой строке оформить шапку таблицы. Для этого вписать в ячейку А1 – переменную х, в ячейку В1 – переменную у, в ячейку С1 – переменную а, в ячейку D1 – переменную b.
  4. В столбцы А и В, начиная с ячеек А2 и В2, ввести значения независимой переменной Х и набор значений функции У из таблицы.
  5. Отсортировать данные. Для этого выделить методом протягивания. начиная с ячеек А2 и В2. значения независимой переменной х и набор значений функции у. затем щелкнуть на  кнопке [pic 3]   
  6. Сделать ячейку С2 текущей и щелкнуть на кнопке Вставить функцию. В появившемся диалоговом окне в списке Категория выбрать строку Ссылки и массивы, а в списке Функции - функцию ИНДЕКС. Нажать кнопку ОК. В новом диалогов окне выбрать первый вариант набора аргументов (массив; номер строки; номер столбца). Нажать кнопку ОК.
  7. В новом диалоговом окне установить текстовый курсор в первое поле (Массив) для ввода параметров в палитре формул (список левее строки формул) открыть список и выбрать строку Другие функции.
  8. В новом диалоговом окне Мастера функций в списке Категория выбрать строку Статистические, а в списке Функции - функцию ЛИНЕЙН. Нажать кнопку ОК.
  9. В новом диалоговом окне в поле Известные_значения_у выбрать диапазон, содержащий значения функции у (столбец В).
  10. В поле Известные_значения_х выбрать диапазон, содержащий значения независимой переменной х (столбец А).
  11. В строке формул кликнуть мышью на имени функции ИНДЕКС. В ставшем активном диалоговом окне нажать кнопку ОК. В окне Аргументы функции в поле Номер_строки задать число 1. Нажать кнопку ОК.
  12. Сделать ячейку D2 текущей. Повторить операции, описанные в пп.6-11, чтобы в итоге в этой ячейке появилась формула: = ИНДЕКС(ЛИНЕЙН (В2:В10; А2:А10);2). Ее можно ввести и вручную (посимвольно). Теперь в ячейках С2 и D2 вычислены, соответственно, коэффициенты а и b уравнения Наилучшей прямой.
  13. Сделать текущей ячейку С3 . Повторить операции, описанные в пп.6-11, только вместо функции ЛИНЕЙН выбрать функцию ЛГРФПРИБЛ. Или ввести вручную следующую формулу: = ИНДЕКС(ЛГРФПРИБЛ (В2:В10;А2:А10);1).
  14. Сделать текущей ячейку D3 . Повторите операции, описанные в пп.6-11, только вместо функции ЛИНЕЙН выбрать функцию ЛГРФПРИБЛ. Или ввести вручную следующую формулу: = ИНДЕКС(ЛГРФПРИБЛ (В2:В10;А2:А10);2).
  15. Теперь ячейки С3 и D3 содержат, соответственно, коэффициенты а и b уравнения Наилучшего показательного приближения.
  16. Для построения Наилучшей кривой другим способом дать команду Сервис – Анализ данных.
  17. В списке Инструменты анализа выбрать пункт Регрессия, после чего щелкнуть на кнопке ОК.
  18. В поле Входной интервал Y указать методом протягивания диапазон, содержащий значения функции (столбец В).
  19. В поле Входной интервал Х указать методом протягивания диапазон, содержащий значения независимой переменной (столбец А).
  20. Установить переключатель Новый рабочий лист и задать для него имя Результат расчета.
  21. Щелкнуть на кнопке ОК и по окончании расчета открыть рабочий лист Результат расчета. Убедиться, что вычисленные коэффициенты (см.лист Результат расчета ячейки В17 и В18) совпали с полученными первым методом.
  22. Построение графика функций. Так как Excel не позволяет непосредственно строить графики функций, заданных формулами, необходимо сначала табулировать формулу, то есть создать таблицу значений функций для заданных значений переменной. Для этого нужно сделать текущей ячейку Е3 и занесите в нее значение 0. Эта ячейка будет использоваться как ячейка ввода, на которую будут ссылаться формулы.
  23. Методом протягивания выделить значения независимой переменной в столбце А. Дать команду Правка – Копировать, чтобы перенести эти данные в буфер обмена. Сделать текущей ячейку F2 и дать команду Правка – Вставить, чтобы скопировать заданные значения независимой переменной в столбец F, начиная со второй строки.
  24. В ячейку G1 ввести формулу =Е3*$C$2+$D$2. Здесь Е3 – ячейка ввода а и качестве других ссылок используются вычисленные методом наименьших квадратов коэффициенты уравнения прямой.
  25. В ячейку H1 ввести формулу =$D$3*$C$3^Е3 для вычисления значения показательной функции.
  26. Выделить прямоугольный диапазон, включающий столбцы F, G и H и строки от строки 1, содержащей формулы, до последней строки с данными в столбце F.
  27. Дать команду Данные – Таблица подстановки. Выбрать поле Подставлять значения по строкам и щелкнуть на ячейке ввода Е3.
  28. Щелкнуть на кнопке ОК.
  29. Удерживая клавишу Ctrl методом протягивания выделить ячейки с набором значений функции у и с табулированными данными (столбцы В, F, G и H начиная со второй строки). Щелкнуть на кнопке Мастер диаграмм на стандартной панели инструментов. В списке Тип выбрать пункт Точечная (для отображения графика, заданного парами значений). В палитре Вид выбрать средний пункт в первом столбце (маркеры, соединенные гладкими кривыми). Щелкнуть на кнопке Далее.
  30. Так как диапазон ячеек был введен заранее, мастер диаграмм автоматически определяет расположение рядов данных. Убедиться, что данные на диаграмме выбраны правильно. На вкладке Ряд в поле Ряд установить курсор на Ряд 1 перевести курсор в поле Имя указать: Исходный набор значений. Перевести курсор на Ряд 2. а в поле Имя ввести Наилучшая прямая. Затем перевести курсор на Ряд 3. и в поле Имя ввести Показательная функция. Нажать кнопку Готово.
  31. Сохранить изменения в файле.


ЗАДАНИЕ 2

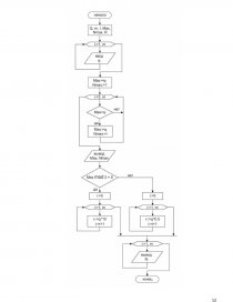
Задание.

Дан массив Q размером m. Если наибольший элемент массива Q находится на четном месте, то преобразовать массив путём умножения всех элементов на число 10, и  на число 0,5 - в противном случае.

Решение.

При графическом представлении алгоритм изображается в виде последовательности связанных между собой функциональных блоков, каждый из которых соответствует выполнению одного или нескольких действий.

...

Скачать:   txt (19.5 Kb)   pdf (451.6 Kb)   docx (169.4 Kb)  
Продолжить читать еще 6 страниц(ы) »
Доступно только на Essays.club