Essays.club - Получите бесплатные рефераты, курсовые работы и научные статьи
Поиск

Моделирование экспортной поставки товара

Автор:   •  Ноябрь 15, 2022  •  Курсовая работа  •  7,702 Слов (31 Страниц)  •  512 Просмотры

Страница 1 из 31

Белорусский национальный технический университет

Автотракторный факультет

Кафедра «Экономика и логистика»

КУРСОВОЙ ПРОЕКТ

по дисциплине «Транспортные системы»

Тема: «Моделирование экспортной поставки товара»

 

Исполнитель: __________________________________                      (Коваль А.И.)[pic 1]

Студентка 3 курса группы 101043-19

Руководитель: __________________________________                    (Пильгун Т.В.)[pic 2]

Кандидат технических наук, доцент

Минск 2021


СОДЕРЖАНИЕ[pic 3]

ВВЕДЕНИЕ        4

1.        СРАНИТЕЛЬНАЯ ХАРАКТЕРИСТИКА ГРУПП INCOTERMS-2020. ХАРАКТЕРИСТИКА ОБЯЗАННОСТЕЙ СТОРОН ЗАДАННОГО БАЗИСНОГО УСЛОВИЯ ПОСТАВКИ        6

2.        РАЗРАБОТКА КОНТРАКТА КУПЛИ-ПРОДАЖИ НА ПОСТАВКУ ЭКСПОРТНОГО ГРУЗА С ПРИМЕНЕНИМ ЗАДАННОГО БАЗИСНОГО УСЛОВИЯ ПОСТАВКИ        17

3        РАСЧЕТ РАЦИОНАЛЬНОГО ВАРИАНТА ПОСТАВКИ ЭКСПОРТНОГО ГРУЗА В НОРМАТИВНЫЙ СРОК        26

ЗАКЛЮЧЕНИЕ        31

СПИСОК ИСПОЛЬЗОВАННЫХ ИСТОЧНИКОВ        32

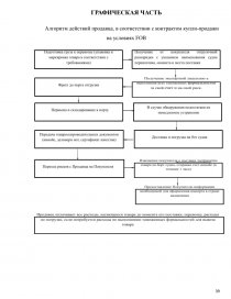
ГРАФИЧЕСКАЯ ЧАСТЬ        33

ПРИЛОЖЕНИЕ А        35

ПРИЛОЖЕНИЕ Б        36

ПРИЛОЖЕНИЕ В        37

ПРИЛОЖЕНИЕ Г        38

ВВЕДЕНИЕ

Развитие транспортных коридоров позволяет логистическим операторам динамично выбирать доступные объекты, которые составляют транспортную сеть по определенным критериям, и использовать их рационально с целью максимального снижения транспортных издержек. При этом комплексными задачами являются: поиск более эффективных вариантов передвижения грузов по мультимодальным сообщениям с учётом накладываемых бизнес-ограничений, таких как график работы объектов, временные ограничения доставки, доступность объектов, пропускная способность объектов, характеристики транспортных средств и подвижных составов. Кроме того, существуют ограничения на транспортных плечах, которые тоже нужно учитывать при выборе оптимального плана транспортировки [1].

Правила Incoterms стали важной составной частью повседневного языка торговли. Термины включаются в договоры купли-продажи товаров по всему миру, определяют правила и дают руководство к действию для импортёров, экспортёров, юристов, перевозчиков, страховщиков и студентов, изучающих международную торговлю.

Договор купли-продажи является наиболее распространенной юридической формой приобретения товаров. Он предназначен для обслуживания сферы товарного обращения, как государственной торговли, так и торговли любой формы собственности.

Наибольшее применение по числу сделок и объему материальных ценностей договор купли-продажи находит в настоящее время в сфере розничной торговли между организациями и предприятиями, с одной стороны, и гражданами – с другой.

При заключении договора купли-продажи стороны, наряду с другими условиями, должны согласовать и зафиксировать базис поставки товара. Базис поставки устанавливает:

  • обязанности Продавца по поставке товара;
  • момент перехода рисков порчи и утраты товара с Продавца на Покупателя;
  • распределение расходов по перевозке, перевалке, страхованию и таможенному оформлению товара между Продавцом и Покупателем.

Велика роль договора купли-продажи в области международных отношений. В числе основных, в этой сфере поставлена задача, проводить курс на развитие международного сотрудничества в сфере торговли со странами ближнего (СНГ) и дальнего зарубежья. Развиваются и совершенствуются внешнеторговые связи Республики Беларусь с другими странами, растет товарооборот между ними.

...

Скачать:   txt (98.4 Kb)   pdf (766.9 Kb)   docx (1.1 Mb)  
Продолжить читать еще 30 страниц(ы) »
Доступно только на Essays.club