Essays.club - Получите бесплатные рефераты, курсовые работы и научные статьи
Поиск

Правоохранительные органы зарубежных стран. Общая характеристика

Автор:   •  Март 4, 2021  •  Курсовая работа  •  5,479 Слов (22 Страниц)  •  1,287 Просмотры

Страница 1 из 22

Поволжский институт (филиал) федеральное государственное бюджетное образовательное учреждение высшего образования «Всероссийский государственный университет юстиции (РПА Минюста России)                       кафедра государственно-правовых дисциплин

КУРСОВАЯ РАБОТА

Правоохранительные органы зарубежных стран. Общая характеристика.

Выполнил студент  

518з учебной группы 1 курса

Хлебников Евгений Александрович

Научный руководитель                

______________________________

______________________________

______________________________

Дата защиты___________________

Оценка________________________

Саратов

2018 г.

Оглавление

Оглавление………………………………………………………………………………...2

Введение…………………………………………………………………………………...3

Глава 1. Правоохранительные органы Российской Федерации и стран СНГ. Общая характеристика…………...………………………………………………………………..6

  1. Общая характеристика правоохранительных органов в РФ……………………….6
  2. Правоохранительные органы стран СНГ……………………………………………9

Глава 2. Общая характеристика правоохранительных органов европейских стран и США………………………………………………………………………………………13

2.1 Правоохранительные органы Германии……………………………………………13

2.2 Правоохранительные органы Франции…………………………………………….15

2.3 Правоохранительные органы Великобритании…………………………………....16

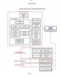
2.4 Правоохранительные органы США………………………………………………...18

Заключение……………………………………………………………………………….21

Библиографический список……………………………………………………………..25

Приложение………………………………………………………………………………..


Введение

На протяжении всей мировой истории развитие общества в том или ином направлении приводило к необходимости формирования различных обществ, организаций, указов, законов и многих других факторов, регулирующих жизнедеятельность людей в общинах, городах, государствах. Создавались и исчезали различные учреждения, организации, институты, принимались и отменялись законы, указы, постановления, но одно оставалось неизменным: были те, кто правил (власть); те, кем правили (подчиненные) и те, кто контролировал подчинение народа власти.

В современном обществе сформировалось такое понятие, как «государственная власть». Если не углубляться в научные юридические исследования данного понятия, то, говоря простыми словами: государственная власть – это правительство, полиция и суд. В различных странах содержание данного термина будет меняться, но смысл такого понятия как «власть» в большинстве цивилизованных стран одинаков.

В Российской Федерации и во многих других странах государственная власть разделена на три ветви: законодательная, исполнительная и судебная. Законодательная ветвь – это органы государственной власти, на разных уровнях занимающиеся принятием законов. Судебная ветвь власти включает в себя всю судебную систему, а исполнительная ветвь – это органы, ответственные за правопорядок и следящие за исполнением законов во всех сферах жизнедеятельности: правоохранительные органы.

В течение длительного времени в России осуществляется реформа, затрагивающая правоохранительные органы. Изменяется их структура, формируются новые задачи и функции различных подразделений и ведомств, внедряются новые нормативные акты, ведется работа по улучшению и усилению контроля правопорядка в нашей стране. Актуальность темы «Правоохранительные органы зарубежных стран» состоит в том, что проведение реформ в любой из сфер деятельности государства должно опираться на опыт. В частности опыт зарубежных стран. Изучение структуры, функций и задач системы правоохранительных органов в странах США и Европы, сравнительный анализ и проектировка иностранных методов и систем на российскую систему правоохранительных органов дает возможность понять, будут ли эффективны те или иные способы, действия и изменения в Российской Федерации.

...

Скачать:   txt (80.8 Kb)   pdf (319.7 Kb)   docx (100 Kb)  
Продолжить читать еще 21 страниц(ы) »
Доступно только на Essays.club