Essays.club - Получите бесплатные рефераты, курсовые работы и научные статьи
Поиск

Отчет по практике в филиале «Скидельский» ОАО «Агрокомбинат «Скидельский»

Автор:   •  Февраль 17, 2019  •  Отчет по практике  •  4,173 Слов (17 Страниц)  •  1,065 Просмотры

Страница 1 из 17

СОЖЕРЖАНИЕ:

ВВЕДЕНИЕ        3

1. ХАРАКТЕРИСТИКА ОРГАНИЗАЦИИ        4

2.АНАЛИЗ МОТИВАЦИИ        7

2.1. Система мотивации персонала        7

2.2. Организация оплаты труда и премирования руководителей и специалистов  филиале «Скидельский» ОАО»Агрокомбинат «Скидельский»        8

2.3. Составления штатного расписания в филиале «Скидельский» ОАО»Агрокомбинат «Скидельский»        14

ЗАКЛЮЧЕНИЕ        17

СПИСОК ИСПОЛЬЗОВАННЫХ ИСТОЧНИКОВ ЛИТЕРАТУРЫ        19

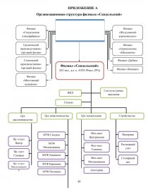
ПРИЛОЖЕНИЕ А        20

ПРИЛОЖЕНИЕ Б        21

ПРИЛОЖЕНИЕ В        25

ПРИЛОЖЕНИЕ Г        30


ВВЕДЕНИЕ

Организационно-управленческая практика является составной частью программы подготовки студентов по специальности «Менеджмент». Основным содержанием практики является выполнение практических, учебных, учебно-исследовательских, научно-исследовательских заданий, соответствующих характеру будущей профессиональной деятельности обучающихся.

Для прохождения практики я была направлена в  сельскохозяйственное предприятие филиал «Скидельский» ОАО «Агрокомбинат  «Скидельский».

Цель организационно-экономической практики – изучение сильных и слабых сторон филиала «Скидельский» ОАО «Агрокомбинат  «Скидельский».

Задачи:

1) изучить систему мотивации персонала;

2) изучить процесс формирования резерва кадров и процедуры аттестации специалистов;

3) ознакомиться с организацией оплаты труда и премирования руководителей и специалистов;

4) изучить порядок использования штатных нормативов и составления штатного расписания.


1. ХАРАКТЕРИСТИКА ОРГАНИЗАЦИИ

        Совхоз «Скидельский» организован в 1948 году. В 1978 году укрупнен за счет присоединения к нему совхоза «Звезда» и части колхоза «Котра».В 1988 году совхоз «Скидельский» преобразован в колхоз . В 1989 году присоединена часть земель колхоза «Победа». 16 июня  2003 года колхоз «Скидельский» решением собрания уполномоченных членов колхоза был переименован в сельскохозяйственный производственный кооператив «Скидельский» .Частное сельскохозяйственное унитарное предприятие «Скидельское» являлось правопреемником СПК «Скидельский». Решением гродненского исполнительного комитета от 19 сентября 2008 года № 67-Р было зарегистрировано частное сельскохозяйственное унитарное предприятие «Скидельское» в едином государственном регистре юридических лиц и индивидуальных предпринимателей за № 590771539. Входило в состав ОАО «Гроднохлебопродукт», которое переименовано в открытое акционерное общество «Управляющая компания холдинга «Агрокомбинат «Скидельский». Частное сельскохозяйственное унитарное предприятие «Скидельское» реорганизовано  в форме присоединения его к частному производственному унитарному предприятию «Скидельагропродукт», и создан филиал «Скидельский».  Решением  Гродненского исполнительного комитета от 2 апреля 2012 года зарегистрировано открытое акционерное общество «Агрокомбинат «Скидельский», в состав которого входит филиал «Скидельский»,  который располагается по адресу: г. Скидель, ул. Кизевича 36 . Филиал юридическим лицом не является, имеет печать, штамп и бланки со своим наименованием, расчетный и иные счета в учреждениях банков.

        Филиал «Скидельский» расположен в Гродненском районе Гродненской области. Расстояние от центральной усадьбы до районного центра – 30 км, до ближайшей станции железной дороги - 2 км, до заготовительного свеклоприемного пункта – до 1 км, до Гродненского мясокомбината- 50 км, молокозавода - 5 км.  Центральная усадьба расположена в г. Скидель. Филиал «Скидельский» специализируется в животноводстве на производстве мяса-молока , в растениеводстве –зерна, сахарной свеклы , рапса.

Общая земельная площадь хозяйства на 1.01.2017 г. составляет 8693 га, из них:  сельхозугодий  7771 га,  в т.ч. пашни - 5595 га, сенокосов и пастбищ-2176га.  Сельскохозяйственное производство включает ряд отраслей, которые характеризуются определенными предметами и средствами труда, квалификацией работников, технологиями, организацией производства и конечным продуктом. Их можно разделить на две большие группы: отрасли растениеводства и отрасли  животноводства.

...

Скачать:   txt (58.5 Kb)   pdf (428.2 Kb)   docx (67.7 Kb)  
Продолжить читать еще 16 страниц(ы) »
Доступно только на Essays.club