Essays.club - Получите бесплатные рефераты, курсовые работы и научные статьи
Поиск

Домашняя семестровая работа по «Риск-менеджменту в строительстве»

Автор:   •  Апрель 9, 2021  •  Практическая работа  •  1,645 Слов (7 Страниц)  •  555 Просмотры

Страница 1 из 7

Министерство образования и науки РФ

Федеральное государственное бюджетное образовательное учреждение высшего образования

«ГОСУДАРСТВЕННЫЙ УНИВЕРСИТЕТ УПРАВЛЕНИЯ»

Кафедра экономики и управления в строительстве

Домашняя семестровая работа

по дисциплине «Риск-менеджмент в строительстве»

Выполнила студентка

очно-заочной формы обучения

специальности экономика предприятий и организаций в строительстве

5 курса, группы 1

Беляева Дарья Александровна

           

Москва – 2020 г.

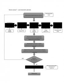
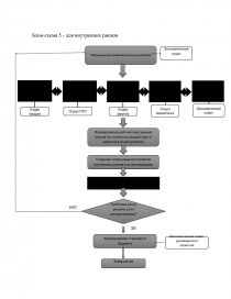
Классификатор рисков (индивидуальный)

Классификационный признак

Вид рисков

Характеристика рисков

Принадлежность

Лизинговые

Риски лизинговых компаний, которым они подвергаются при взаимодействии по договору лизинга

Инвестора (заказчика)

Риски, воздействию которых подвергаются инвесторы (заказчики)

Исполнителя (подрядчика)

Риски подрядных организаций, которые возникают при производстве СМР

Поставщиков

Риски, возникающие у поставщиков

Место возникновения

Внешние

Неожиданные изменения в экономической политике, в макроэкономических условиях производства, стихийные бедствия, валютные риски и т.д.

Внутренние

Риски, связанные со специализацией организации: инвестиционные, строительные, финансовые, производственные, страховые и т.д.

Конкретизация выбранных рисков для индивидуальной работы

  1. По возможности управления рисками:
  1. Внешние риски. Могут только учитываться в процессе деятельности организации
  2. Внутренние риски. Могут контролироваться в процессе деятельности организации.
  1. По сфере возникновения:
  1. Коммерческий риск - это риск, возникающий в процессе реализации товаров и услуг, произведенных или закупленных предпринимателем. Причинами коммерческого риска являются: снижение объема реализации вследствие изменения конъюнктуры или других обстоятельств, повышение закупочной цены товаров, потери товаров в процессе обращения, повышения издержек обращения и др.
  2. Финансовый риск связан с возможностью невыполнения фирмой своих финансовых обязательств. Основными причинами финансового риска являются: обесценивание инвестиционно-финансового портфеля вследствие изменения валютных курсов, неосуществления платежей.

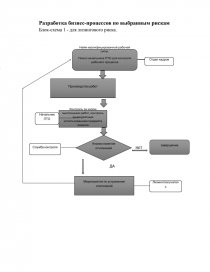
Составление процедуры управления каждым из выбранных рисков (по стандарту «ferma»)

Описание риска.

Таблица 1 – Описание лизингового риска

Наименование риска

Производственный риск

Сфера риска

Вероятность порчи и полной утраты предмета лизинга. Если предмет лизинга будет испорчен либо утрачен, нужно возместить убытки лизингодателю, так как вернуть имущество невозможно.

Тип риска

операционный

Заинтересованные лица и их ожидания

Лизингодатель, который ожидает возмещение убытков, либо осуществление ремонта оборудования.

Выражение риска

Качественное, что в дальнейшем может сказаться на сроках сдачи объекта, сроке службы объекта, комфортности в процессе эксплуатации. Также может вызвать дополнительные расходы в случае необходимости исправления ошибок.

Возможные убытки

Компенсации ущерба, исправление нарушений, чтобы уже совершенные нарушения производства не повлияли на дальнейший строительный процесс и на возможность сдачу его в эксплуатацию.

Мероприятия по управлению риском

Провести оценку текущего процесса строительства, усилить контроль за ходом выполнения работ строительства.

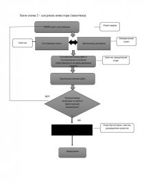
Таблица 2 – Описание риска инвестора (заказчика)

...

Скачать:   txt (22.9 Kb)   pdf (492.7 Kb)   docx (81.8 Kb)  
Продолжить читать еще 6 страниц(ы) »
Доступно только на Essays.club