Essays.club - Получите бесплатные рефераты, курсовые работы и научные статьи
Поиск

Расчёт гидропривода навесного экскаватора

Автор:   •  Июнь 2, 2020  •  Контрольная работа  •  4,208 Слов (17 Страниц)  •  507 Просмотры

Страница 1 из 17

Задание

1. Нагрузка на гидроцилиндре                               Т = 9,5∙104 Н

2. Скорость перемещения поршня                               vп = 0,12 м/с

3. Номинальное давление                                Рн = 20 МПа

4. Марка рабочей жидкости:

зимой                                        ВМГЗ

летом                                       МГ-30

5. Масса гидропривода                                mгп = 700 кг

6. Длина гидролиний:

напорной                                      lн = 9 м

сливной                                   lс = 6,5 м

всасывающей                                   lв = 1,7 м

7. Коэффициент местных

сопротивлений гидролиний:

напорной                                     ξн = 7 м

сливной                                     ξс = 6 м

всасывающей                                  ξв = 3,5 м

8. Высота всасывания:

максимальная                                 h1 = -0,5 м

минимальная                                 h2 =  0,5 м

9. Интервал температуры:                                 tomin =-40°C

                                tomax =+30°C

10. Прототип машины: ЭО-2621


Ход работы

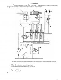
1. Гидравлическая схема. На рисунке 1 представлена принципиальная гидравлическая схема цепного траншейного экскаватора.

[pic 1]

Рисунок 1-принципиальная гидравлическая схема цепного траншейного экскаватора.

2. Расчёт гидравлического привода.

2.1 Расчёт мощности и подачи насосов.

,                                                                                (2.1)[pic 2]

где z – число одновременно работающих гидроцилиндров;1

Т – усилие на штоке, Н;

vп – скорость перемещения поршня, м/с;

D – диапазон регулирования;

ηгм.н – гидромеханический КПД насоса;

ηгм.ц – гидромеханический КПД цилиндра.

Подача насоса

,                                                                                        (2.2)[pic 3]

где - номинальное давление.[pic 4]

.[pic 5]

.[pic 6]

.[pic 7]

2.2 Определение типоразмера насоса.

В одноковшовых универсальных экскаваторах используются двухпоточные регулируемые насосы. Поэтому ведём подбор такого насоса, который серийно выпускается промышленностью.

Подача насоса

,                                                        (2.3)[pic 8]

отсюда

,                                                                                (2.4)[pic 9]

где qн – рабочий объем насоса, см3/об

z – число насосов;

nн – число оборотов вала насоса, об/мин;

ηоб.н – объемный КПД насоса.

В одноковшовых экскаваторах насос пристыковывается к картеру маховика и через муфту соединяется с коленчатым валом двигателя внутреннего сгорания. Обороты двигателя Д-65Н 1750 л/мин, поэтому обороты вала насоса принимаем такими же.

.[pic 10]

Выбираем насос 210.16, его параметры практически совпадают с расчётными.

Определим действительные мощность и подачу двух насосов

;[pic 11]

 [pic 12]

 кВт.[pic 13]

2.3 Выбираем типоразмеры направляющей и регулирующей гидроаппаратуры. Подбор осуществляем по номинальному давлению и подаче насосов. По таблице 45 выбираем моноблочный распределитель марки ГГ-416. Обратные клапаны - 61 100 или KBRНД18 (см. таблицу 48 и 49). В качестве предохранительных распределителей могут быть использованы клапаны 520.12.

2.4 Выбираем типоразмеры линейного фильтра (см. таблицу 64). Фильтр выбирается по подаче насоса и требуемой тонкости фильтрации. Выбираем фильтр типоразмера 1.1.32-25 с тонкостью фильтрации 25 мкм и устанавливаем его на сливной линии.

...

Скачать:   txt (31.8 Kb)   pdf (343.5 Kb)   docx (690.1 Kb)  
Продолжить читать еще 16 страниц(ы) »
Доступно только на Essays.club