Essays.club - Получите бесплатные рефераты, курсовые работы и научные статьи
Поиск

Мікропроцесорні пристрої і системи

Автор:   •  Январь 26, 2022  •  Курсовая работа  •  5,584 Слов (23 Страниц)  •  312 Просмотры

Страница 1 из 23

СУМСЬКИЙ ДЕРЖАВНИЙ УНІВЕРСИТЕТ

ФАКУЛЬТЕТ ЕЛЕКТРОНІКИ І ІНФОРМАЦІЙНИХ ТЕХНОЛОГІЙ

КАФЕДРА КОМП’ЮТЕРНИХ НАУК

СЕКЦІЯ КОМП’ЮТЕРИЗОВАНИХ СИСТЕМ УПРАВЛІННЯ

КУРСОВИЙ  ПРОЕКТ

з дисципліни “Мікропроцесорні пристрої і системи”

Варіант 14

Виконав:                                                                        студент групи СУ- 71                                                                                Попов М.

Перевірив:                                                                        Журба В. О.

Суми 2020

Зміст

1. Перелік скорочень та умовних позначень                3

2. Вступ                4

3. Завдання                5

4. Вибір і обгрунтування структурної схеми, що проектується        6

4.1. Мікропроцесорний блок                7

4.2 Блок введення аналогових даних                11

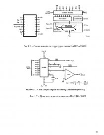
4.3 Блок виведення аналогових даних                14

4.4 Блок введення-виведення дискретних даних                17

4.5 Блок відображення інформації                20

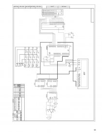
5. Проектування і опис принципової електричної схеми пристрою        22

6. Опис розробленого програмного забезпечення                23

7.Висновки                24

8. Список використаних джерел                25

9. Додаток A                26

10. Додаток  Б                27

11. Додаток  В                29


        1. Перелік скорочень та умовних позначень

АЦП  –  аналого-цифровий перетворювач;

БВАД  –  блок виведення аналогових даних;

БВВАД  –  блок введення аналогових даних;

БВВДД  −  блок введення дискретних даних;

БВДД  –  блок виведення дискретних даних;

БВІ  –  блок відображення інформації

ВІС  –  велика інтегральна схема;

ДОН  –  джерело опорної напруги;

ЕОМ  –  електронно-обчислювальна машина;

МБ  –  мікропроцесорний блок;

ОЗП  –  оперативно запам’ятовуючий пристрій;

ПЗП  –  постійний запам’ятовуючий пристрій;

ЦАП  –  цифро-аналоговий перетворювач;

ШІМ  –  широтно-імпульсна модуляція.


        2. Вступ

Важливе місце в схемотехніці електронних систем займають системи управління на основі мікроконтролерів, які дозволяють реалізувати складні закони управління електронними пристроями. Знання схемотехніки аналогових і цифрових систем створює базу для вивчення принципів побудови мікропроцесорних систем управління. Основною перевагою мікропроцесорної системи управління є її гнучкість: систему, розроблену для виконання конкретного завдання управління, легко пристосувати для вирішення інших завдань зміною програмного забезпечення.

В даному курсовому проекті проводиться розробка апаратної і програмної частин мікроконтроллерної системи на базі Atmel Atmega16.

Метою проекту є створення системи, яка виконує збір аналогових даних від датчиків, перетворення цих данних в дискретний код, і обчислення заданої в курсовому проекті алгебраїчної функції з висновком результату на статичний індикатор (введення часу затримки відображення нового значення виконується з цифрової клавіатури).У пристроях управління об’єктами, мікроконтролери розглядаються у вигляді сукупності апаратно-програмних засобів. При проектуванні мікроконтролерів треба вирішувати одну з найскладніших задач розробки: задачу оптимального розподілу функцій між апаратними засобами і програмним забезпеченням. Рішення такої задачі ускладнюється тим, що взаємозв’язок і взаємодія між апаратними і програмними засобами динамічно змінюються.

...

Скачать:   txt (58.8 Kb)   pdf (847.9 Kb)   docx (1.5 Mb)  
Продолжить читать еще 22 страниц(ы) »
Доступно только на Essays.club