Essays.club - Получите бесплатные рефераты, курсовые работы и научные статьи
Поиск

Проектирование электроснабжения предприятия по упрощенной методике при напряжении выше 1 кВ

Автор:   •  Февраль 20, 2025  •  Курсовая работа  •  2,448 Слов (10 Страниц)  •  232 Просмотры

Страница 1 из 10

Содержание

Введение…………………………………………………………………………  

3

1

Задания для курсовой работы……………………………………….........

4

2

Исходные данные …………………………………………………………

5

3

Расчет курсовой работы…………………………………………………..

7

Список литературы…………………………………………………………........

14


Введение

В курсовой работе решается комплекс вопросов, связанных с проектированием электроснабжения условного предприятия по упрощенной методике при напряжении выше 1 кВ. Электроснабжение промышленного предприятия осуществляется от подстанции энергосистемы со следующими параметрами на ее шинах: мощность короткого замыкания Sк.з. и напряжение U1. Электроэнергия от подстанции энергосистемы до условного предприятия передается по двухцепной воздушной линии электропередач напряжением U1 и длиной l0. На предприятии сооружается главная понизительная подстанция (ГПП) с двумя трансформаторами мощностью S2 каждый, имеющими напряжение короткого замыкания Uк и понижающими напряжение U1 до величины U2.


1 Задания для курсовой работы

1.1 Определить расчетные нагрузки по каждой цеховой ТП.

1.2 Определить коэффициенты загрузки ТП в нормальном и аварийном (при отключении одного из трансформаторов на ТП1-ТП3) режимах.

1.3 Для ТП, имеющих коэффициент загрузки в нормальном режиме Кзн > 0,8 (для ТП1-ТП3) и Кзн > 0,9 (для ТП4 и ТП5) необходимо выбрать батареи конденсаторов на напряжении Uз = 380 В.

1.4 Определить полные нагрузки по каждой ТП с учетом компенсации реактивной мощности на напряжении U з = 380 В (если таковая выполнялась) и их коэффициенты загрузки в обоих режимах.

1.5 Определить приближенно потери в цеховых трансформаторах.

1.6 Найти нагрузку по каждой ТП с учетом потерь мощности в трансформаторах.

1.7 Определить суммарные активные и реактивные расчетные нагрузки по всем ТП.

1.8 Определить расчетные активные и реактивные нагрузки СД.

1.9 Определить через коэффициент совмещения максимума суммарную расчетную активную нагрузку на шинах ГПП.

1.10 Выбрать, исходя из условия баланса реактивных мощностей на шинах ГПП, батареи конденсаторов напряжением U2 (с учетом 10 ¸ 15 %-го резерва реактивной мощности на шинах ГПП и заданного значения tgjэ).

1.11 Произвести расчет токов короткого замыкания на шинах ГПП в относительных единицах.

1.12 Выбрать кабели распределительной сети напряжением U2.

1.13 Выбрать высоковольтную аппаратуру и контрольно-измерительные приборы для одного из элементов схемы (согласно варианту задания).

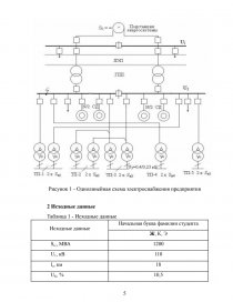
1.14 Начертить однолинейную схему электроснабжения условного предприятия (согласно ГОСТ) с указанием устройств релейной защиты и контрольно-измерительных приборов, а также марки, сечения и длины кабельных линий и выбранного оборудования.

[pic 1]

Рисунок 1 - Однолинейная схема электроснабжения предприятия 

2 Исходные данные

Таблица 1 - Исходные данные

Исходные данные

Начальная буква фамилии студента

Ж, К, Э

Sк.з, МВА

1200

U1, кВ

110

lo, км

18

UК, %

10,5

S2, МВА

25,0

U2, кВ

10

tg ϕэ

0,25

jэ, А/мм2

1,4

Таблица 2 - Исходные данные

Исходные данные

Сумма двух последних цифр номера зачетной книжки

9

Рн, кВт

630

N, шт

4

β

0,8

l6, м

100

Элемент схемы для подробного расчета

СД

Таблица 3 - Исходные данные

Исходные данные

Последняя цифра номера зачетной книжки

          5

ТП-1

Sн, кВА

630

Кз

0,5

tgϕ

1,5

l1, м

300

ТП-2

Sн, кВА

1600

Кз

0,7

tgϕ

1,1

l2, м

100

ТП-3

Sн, кВА

1000

Кз

0,6

tgϕ

1,0

l3, м

300

ТП-4

Sн, кВА

1600

Кз

0,75

tgϕ

1,1

l4, м

350

ТП-5

Sн, кВА

630

Кз

0,7

tgϕ

0,8

l5, м

150

...

Скачать:   txt (23.3 Kb)   pdf (1.9 Mb)   docx (2 Mb)  
Продолжить читать еще 9 страниц(ы) »
Доступно только на Essays.club