Essays.club - Получите бесплатные рефераты, курсовые работы и научные статьи
Поиск

Составление алгоритма и написание программ обработки массива данных

Автор:   •  Апрель 12, 2023  •  Курсовая работа  •  2,947 Слов (12 Страниц)  •  385 Просмотры

Страница 1 из 12

     

МИНОБРНАУКИ РОССИИ

САНКТ-ПЕТЕРБУРГСКИЙ ГОСУДАРСТВЕННЫЙ

ЭЛЕКТРОТЕХНИЧЕСКИЙ УНИВЕРСИТЕТ

«ЛЭТИ» ИМ. В.И. УЛЬЯНОВА (ЛЕНИНА)

Кафедра КСУ

КУРСОВАЯ РАБОТА

по дисциплине «Программирование и основы алгоритмизации»

Тема: СОСТАВЛЕНИЕ АЛГОРИТМА И НАПИСАНИЕ

ПРОГРАММ ОБРАБОТКИ МАССИВА ДАННЫХ

Студент гр. 1491

Ким Д.

Преподаватель

Лукомская О. Ю.

Санкт-Петербург

2022


ЗАДАНИЕ

НА КУРСОВУЮ РАБОТУ

Студент Ким Д.

Группа 1491

Тема работы: СОСТАВЛЕНИЕ АЛГОРИТМА И НАПИСАНИЕ

ПРОГРАММ ОБРАБОТКИ МАССИВА ДАННЫХ

Исходные данные: скорость – 22 км/ч; время работы аккумулятора – 4.5 ч; время заправки – 20 мин.; начальная точка – (10;10); конечная точка – (-6; -7); масштаб сетки – 30.

Содержание пояснительной записки:

«Содержание», «Введение», «Заключение», «Список использованных источников»

Предполагаемый объем пояснительной записки:

Не менее 20 страниц.

Дата выдачи задания: 1.11.2022

Дата сдачи реферата: 14.12.2022

Дата защиты реферата: 20.12.2022

Студент

Ким Д.

Преподаватель

Лукомская О. Ю.


АННОТАЦИЯ

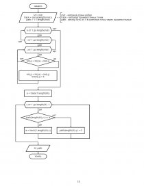
Рассмотрены принципы формирования математической модели по постановке задачи. Приведены основные алгоритмы решения задачи, встроенные конструкции и функции среды программирования MATLAB. Задачей является нахождение кратчайшего пути от начальной до конечной точки через 25 промежуточных, то есть всего 27 точек. Для этого используется алгоритм Флойда, который реализован в среде MATLAB. Координаты точек записаны как матрица размером 27 на 2, где первый столбец это координата Х всех точек, а второй столбец это координата Y. В результате получаем координаты точек через которые проходит кратчайший путь.

SUMMARY

The principles of formation of a mathematical model for the formulation of the problem are considered. The main algorithms for solving the problem, built-in constructions and functions of the MATLAB programming environment are given. The task is to find the shortest path from the start to the end point through 25 intermediate points, that is, a total of 27 points. For this, the Floyd algorithm is used, which is implemented in the MATLAB environment. The coordinates of the points are written as a 27 by 2 matrix, where the first column is the X coordinate of all points, and the second column is the Y coordinate. As a result, we get the coordinates of the points through which the shortest path passes.


СОДЕРЖАНИЕ

Введение

5

1.

Задание на курсовую

6

2.

Постановка задачи и математическая модель, построенная в соответствии с заданием

6

3.

4.

5.

6.

Блок-схема алгоритма решения задачи, оформленная по правилам ГОСТ

Контрольный расчет и тестирование алгоритма поиска минимального пути(2-3 точки)

Текст отлаженной программы

Результаты работы программы

8

11

11

   17

Заключение

22

Список использованных источников

23


ВВЕДЕНИЕ

Цель курсовой работы – выработка у студентов умения и практических

навыков разработки блок-схем алгоритмов решения задач, написания кодов в программной среде MATLAB, а также навыков по описанию, оформлению и представлению результатов проделанной работы.

...

Скачать:   txt (17.3 Kb)   pdf (596.2 Kb)   docx (542.4 Kb)  
Продолжить читать еще 11 страниц(ы) »
Доступно только на Essays.club