Essays.club - Получите бесплатные рефераты, курсовые работы и научные статьи
Поиск

Разработка информационно-аналитической системы “Расписание занятий в университете” с использованием технологии ООП

Автор:   •  Май 23, 2018  •  Курсовая работа  •  3,571 Слов (15 Страниц)  •  1,024 Просмотры

Страница 1 из 15

ФГБОУВПО «Пензенский государственный университет»

                Кафедра «САПР»

Пояснительная записка

к курсовой работе по курсу «Объектно – ориентированное программирование»

на тему: «Разработка информационно-аналитической системы “Расписание занятий в университете” с использованием технологии ООП».

Выполнил:
ст. гр11ВА1 Чепурнов К.А.
Проверил:
Гудков П.А.

Пенза, 2014

Оглавление

1.        Анализ задания и разработка сценария        4

2.        Определение субъектов сценария и вариантов использования        5

3.        Создание пользовательского интерфейса        6

4.        Графическая часть        7

5.        Заключение        10

Список литературы        11

ПРИЛОЖЕНИЕ А. Исходный код программы


  1. Анализ задания и разработка сценария

В процессе выполнения курсовой работы должны быть выявлены действующие субъекты системы, определены и описаны варианты использования, построены диаграммы классов и последовательностей, а также создана, отлажена и протестирована программа. Программа должна содержать в себе виртуальные методы классов и быть разработана в среде Microsoft Visual Studio.


  1. Определение субъектов сценария и вариантов использования

Предметной областью является расписание занятий в университете. Вариантом использования служит работа с расписанием. Пользователь может осуществлять поиск занятий. Поскольку поиск может осуществляться по разным критериям, например, таким как: по преподавателю, или по времени – то их следует выделить как субъекты сценария. Для которых можно выделить операцию поиска. Для их взаимосвязи наиболее удобным будет использование технологии объектно – ориентированного подхода к программированию, что существенно улучшает читаемость структуры кода программы, а также позволяет увеличить производительность конечного продукта.

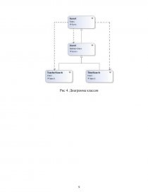
Поиск преподавателя и времени – класс, а операция поиска – методы класса. Так как наборы методов для субъектов похожи, то можно создать абстрактный класс “Поиск занятий”, который определит интерфейс для классов – наследников: “Поиск по преподавателю”, “Поиск по времени. Набор методов включает в себя поиск занятий по преподавателю или по времени, добавление занятий.

Реализация классов на языке C# см. Приложение А.


  1. Создание пользовательского интерфейса

Пользовательский интерфейс программы представлен главным окном (см. Рис 1) программы и способен отображать текущее расписание занятий с возможностью поиска, а также добавления новых занятий.

[pic 1]

Рис 1. Главное окно

Для того чтобы выполнить поиск занятий – пользователю необходимо ввести в поле поиска имя преподавателя, либо время начала занятия, и нажать кнопку «Найти». Для добавления нового – в соответствующих полях необходимо ввести название предмета и имя преподавателя данного предмета, затем нажать кнопку «Добавить». После добавления предмет произвольно появится в расписании при следующей генерации.

  1. Графическая часть

Графическая часть работы представлена диаграммой вариантов использования.

[pic 2]

Рис 2. Диаграмма вариантов использования

[pic 3]

Рис 3. Диаграмма последовательностей

[pic 4]

Рис 4. Диаграмма классов


  1. Заключение

В результате выполнения работы были выявлены субъекты системы, определены варианты использования, построены диаграммы и разработана программа расписания занятий в университете. При разработке программы были использованы технологии ООП, а именно был разработан абстрактный класс и два наследуемых от него класса, согласно вместимости автобуса. Программа реализована на языке C# в среде Microsoft Visual Studio.

...

Скачать:   txt (15.1 Kb)   pdf (274.2 Kb)   docx (66.9 Kb)  
Продолжить читать еще 14 страниц(ы) »
Доступно только на Essays.club