Essays.club - Получите бесплатные рефераты, курсовые работы и научные статьи
Поиск

Программа на процедурном языке С++ для перевода сантиметров в метры, в единицу измерения длины в Международной системе единиц

Автор:   •  Май 3, 2021  •  Курсовая работа  •  1,120 Слов (5 Страниц)  •  772 Просмотры

Страница 1 из 5

Назарбаев Интеллектуальная школа химико-биологического направления города Шымкент

ОТЧЕТ

по проектной работе

Тема: «»

Выполнила:

Проверил: учитель информатики Тоқжанов Бейбарс Аліпбекұлы

Шымкент 2021

Содержание:

1. Иследование задачи…………………………………………………………………3

2. Проектирование задачи……………………………………………………………..4

  • Smart-цели проекта………………………………………………..…………..4
  • Описание входных и выходных данных …………………………………....5
  • Функции программы………………………………………………………….5
  • Интерфейс программы………………………………………………………..6
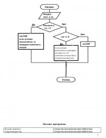
  • Блок – схемы алгоритма проекта…………………………………………….7

3. Листинг программы……………………………………………………....................8

4. Тестирование программы…………………………………………………………...9

5. Результаты проекта…………………………………………………………………12

6. Список использованных источников……………………………………………...13

7. Дневник проекта………………………………………………………………..…..13

Иследование задачи

Название проекта: перевод сантиметров в метры.

Цель проекта: разработать на процедурном языке С++ программу для перевода сантиметров в метры, в единицу измерения длины в Международной системе единиц (СИ).

Задача проека:

  • Переводить значение, которое выраженно в одной из едениц имерения –сантиметрах в основную и Международную единицу измерения – метры.
  • Облегчить расчеты, делая автоматический перевод без расчетов.
  • Не используя калькулятора высчитывать данное значение в метрах.

Обоснование выбора темы: 

Сантиметр - это единица длины в разных метрических системах мер, равная 0,01 метра. В системах сантиметр является дольной единицей метра, входящего в группу основных единиц. Можно сказать, что сантиметр распространенно встречается во многих расчетах, особенно в математических расчетах. Однако метр является единица измерения длины в Международной системе единиц (СИ), одна из семи основных единиц СИ. Также является единицей длины и относится к числу основных единиц в системах. Метр распространенно используется в физике. Метр - единица коэффициента трения качениядлины волны излучения, длины свободного пробегаоптической длины путифокусного расстояниякомптоновской длины волныдлины волны де Бройля и других физических величин. Очень часто приходится тратить время на перевод сантиметров в метры, в соответствии с системой СИ в расчетах, поэтому задача проекта автоматический перевод сантиметров в меры.

Проектирование задачи

Smart – цели:

[pic 1] 

SMART - цели

            Проект «Перевод сантиметров в метры»

Конкретная

Надо написать программу в соответсвии с поставленной задачей перевода едениц измерения, программный код будет разработан на сайте http://cpp.sh/.

Измеримая

Цель будет достигнута, если программа выполнит правильные расчеты, то есть будет правильно и верно рассчитывать результат, переводя вводимые значения в сантиметрах в метры.

Амбициозная

Стремится получить хороший результат, в соответствии с критериями, используя язык программирования С++, текстовой редактор MS Word и платформу Google для информации.

Согласованая / реалистичная

Поставленная цель отвечает запланированным задачам и в конце будут созданы: программа на С++, отчет в электронном варианте, и презентация проекта.

Ограниченная во времени

До 15 мая 2020года.

Входные и выходные данные:

...

Скачать:   txt (15.7 Kb)   pdf (1.6 Mb)   docx (1.7 Mb)  
Продолжить читать еще 4 страниц(ы) »
Доступно только на Essays.club