Essays.club - Получите бесплатные рефераты, курсовые работы и научные статьи
Поиск

Преимущества объектно-ориентированного подхода при проектировании алгоритмов обработки массивов на примере конкретной задачи

Автор:   •  Май 28, 2019  •  Курсовая работа  •  4,000 Слов (16 Страниц)  •  765 Просмотры

Страница 1 из 16

НАЦИОНАЛЬНЫЙ ИССЛЕДОВАТЕЛЬСКИЙ УНИВЕРСИТЕТ «МЭИ»[pic 1][pic 2][pic 3][pic 4]

ИНЖЕНЕРНО-ЭКОНОМИЧЕСКИЙ ИНСТИТУТ

[pic 5]

Кафедра Прикладной и бизнес-информатики

КУРСОВАЯ РАБОТА

по дисциплине «Объектно-ориентированный анализ и программирование»

Тема: «Преимущества объектно-ориентированного подхода при проектировании алгоритмов обработки массивов на примере конкретной задачи»

Студент группы:

(Ф.И.О.)

Руководитель:

(уч. степень, звание, Ф.И.О.)

[pic 6]

Сдана на проверку

Возвращена на

доработку

Допущена к защите

Оценка


Оглавление

Оглавление        2

Введение        3

Условие задачи        3

Раздел 1. Решение задачи с использованием функций        3

Выбор функций, назначение функций        3

Шаблоны функций:        4

Состав данных функции main        4

Форма ввода для функции input        4

Форма вывода для функции soluition        5

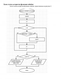
Блок-схема алгоритма функции main        5

Описание данных функций обработки        6

Блок схема алгоритма функции average        7

Код консольного приложения с подпрограммами        8

Раздел 2. Объектно-ориентированный подход к программированию        9

Характеристики ООП        10

Дотстоинства и недостатки ООП        10

Четыре концепции ООП        12

Раздел 3. Консольная программа с использованием класса        15

Код консольного приложения с использованием класса        16

Раздел 4. Определение класса-наследника        17

Код консольного приложения с использованием класса-наследника        18

Тесты        20

Заключение        21

Список литературы        21

Введение

Целью курсовой работы является приобретение навыков проектирования алгоритмов обработки матриц, кодирования их на алгоритмическом языке С++ и реализация в среде MS Visual Studio:

В ходе выполнения курсовой работы будут созданы:

  • консольные приложения с подпрограммами, локальными массивами;
  • консольные приложения с классами;
  • консольные приложения с классом- наследником;
  • выявление преимуществ объектно-ориентированного подхода при проектировании задач.

Условие задачи

Даны целочисленные матрицы A (4×5) и B (5×7). В первой строке матрицы A найти число нулевых элементов, а в третьей строке матрицы B — число элементов, равных 5.

Раздел 1. Решение задачи с использованием функций

Выбор функций, назначение функций

        Алгоритм вычисления количества заданных условием элементов матрицы в заданной строке одинаков как для матрицы A, так и для матрицы B. Поэтому данный алгоритм оформлен как функция solution, а затем применить ее два раза к конкретным (фактическим) матрицам A и B.  Алгоритм ввода одинаков для матриц A и B, поэтому ввод также оформим как функцию (назовем ее input).  Стоит подчеркнуть, что в случае отсутствия нужного значения элемента в искомой строке, пользователь будет проинформирован, что в строке str (передаваемый пользователем параметр строки поиска) отсутствуют необходимые элементы.

...

Скачать:   txt (37 Kb)   pdf (585.2 Kb)   docx (474.7 Kb)  
Продолжить читать еще 15 страниц(ы) »
Доступно только на Essays.club