Основы программирования на языке С/С++
Автор: kadyrberi • Октябрь 30, 2018 • Курсовая работа • 927 Слов (4 Страниц) • 662 Просмотры
Список использованных источников
1.Информатика: Лабораторный практикум/ Сост. С.Ю. Кругликов, А.Н. Лебедев. – Рыбинск: РГАТА, 2008. – Ч.1., Ч2 .
2. ГОСТ 19.701 – 90. Единая система программной документации (ЕСПД). Схемы алгоритмов, программ, данных и систем. Условные обозначения и правила выполнения.
3. С/С++. Программирование на языке высокого уровня / Т. А. Павловская. – СПб.: Питер, 2002. – 464 с.: ил.
Листинг программы
#pragma hdrstop
//-----------------------------------------------------------------------------------------------------
#include
#include
#include
#include
#include
#include
#include
#include
#include
using namespace std;//
char bufRus[256];
//-----------------------------------------------------------------------------------------------------
char* RUS(const char*text) //функция поддержки русского языка
{
CharToOem(text,bufRus);
return bufRus;
}
//-----------------------------------------------------------------------------------------------------
#pragma argsused
int main(int argc, char* argv[])
{
//-------- описание переменных ---------------------------------------------------------------
const int N=6;
float a, b, c, P,Pmax=0;
float x[N],y[N],x1,y1,x2,y2,x3,y3;
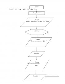
//--------- ввод массива -------------------------------------------------------------------------
cout<
cout<
for(int n=0; n
{
cout<
cin>>x[n];
cout<
cin>>y[n];
}
for(int i=0; i
for(int j=0; j
for(int n=0; n
if(i!=j&&j!=n&&n!=i)
{
a=sqrt((x[i]-x[j])*(x[i]-x[j])+(y[i]-y[j])*(y[i]-y[j]));
b=sqrt((x[j]-x[n])*(x[j]-x[n])+(y[j]-y[n])*(y[j]-y[n]));
c=sqrt((x[n]-x[i])*(x[n]-x[i])+(y[n]-y[i])*(y[n]-y[i]));
if(c+a>b&&a+b>c&&b+c>a)
{P=a+b+c;
if(P>Pmax)
{
Pmax=P;
x1=x[i];
y1=y[i];
x2=x[j];
y2=y[j];
x3=x[n];
y3=y[n]; ;
}
}
}
cout<
cout<<"\nx["<<1<<"]= " <
cout<<"\ny["<<1<<"]= " <
cout<<"\nx["<<2<<"]= " <
cout<<"\ny["<<2<<"]= " <
cout<<"\nx["<<3<<"]= " <
cout<<"\ny["<<3<<"]= " <
cout<
return 0;
}
//---------------------------------------------------------[pic 1]------------------
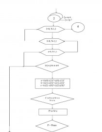
Вариант 2.15
Условие задачи:
Из данного на плоткости множества точек (n>10) выбрать такие три, которые составляют треугольник наибольшего периметра.
Метод решения:
Из множества точек (n>10) выбираются три точки. На базе трех точек строятся три отрезка a,b,c. Проверяется, можно ли из этих трех отрезков построит треугольник. Если можно, то вычисляется его периметр и его значение записывается в переменную Pmax, а координаты выбранных точек записываются в переменные x1, y1, x2, y2, x3, y3 при условии, что его периметр больше значения Pmax. После анализ всех возможных сочетаний из 10 точек по 3 точки, определяется треугольник наибольшего периметра и выводятся координаты точек, образующих треугольник, и его периметр.
...