Essays.club - Получите бесплатные рефераты, курсовые работы и научные статьи
Поиск

Обработка одномерных массивов с использованием подпрограмм

Автор:   •  Май 24, 2022  •  Лабораторная работа  •  723 Слов (3 Страниц)  •  365 Просмотры

Страница 1 из 3

МИНИСТЕРСТВО НАУКИ И ВЫСШЕГО ОБРАЗОВАНИЯ
РОССИЙСКОЙ ФЕДЕРАЦИИ

ФЕДЕРАЛЬНОЕ ГОСУДАРСТВЕННОЕ БЮДЖЕТНОЕ ОБРАЗОВАТЕЛЬНОЕ УЧРЕЖДЕНИЕ ВЫСШЕГО ОБРАЗОВАНИЯ

«БЕЛГОРОДСКИЙ ГОСУДАРСТВЕННЫЙ

ТЕХНОЛОГИЧЕСКИЙ УНИВЕРСИТЕТ им. В. Г. ШУХОВА»

(БГТУ им. В.Г. Шухова)

Кафедра программного обеспечения вычислительной техники и автоматизированных систем

Лабораторная работа

по дисциплине: Основы программирования

тема: «Обработка одномерных массивов с использованием подпрограмм»

Белгород 2022.

Цель работы: получение навыков работы с массивами и подпрограммами

Задания варианта :

Если данная последовательность не упорядочена ни по неубыванию, ни по невозрастанию, найти среднее геометрическое положительных членов.

Выполнение работы:

Выделение подзадач

Выделим следующие подзадачи:

  1. Ввод массива а размера N  (N=5)
  2. Проверка последовательность не является упорядоченной по невозрастанию или неубыванию
  3. Вычисление и вывод среднее геометрическое положительных членов

Опишем алгоритм в укрупненных блоках в терминах выделенных подзадач

Блок-схема алгоритма в укрупненных блоках:

[pic 1]

Описание структур данных:

const

  N = 5;

type t_range = 1..N;

t_arr = array [t_range] of integer;

Описание подпрограмм

процедура (input_array):

Спецификация:
        1. Заголовок:
 input_array(var a: t_arr)

        2. Назначение: Ввод массива а размера N (N=5)

        3. Входные параметры: нет

        4. Выходные параметры: а

Блок-схема:

[pic 2]

функция (check_array):

Спецификация :

1. Заголовок: function check_array(a: t_arr)

2. Назначение: Возвращает значение истина если Массив а размера N упорядочен по невозрастанию или по неубыванию , иначе - "ложь".

3. Входные параметры: а

4. Выходные параметры: нет

Блок-схема:

[pic 3]

функция (average_geometry):

Спецификация :

1. Заголовок: function average_geometry(a: t_arr): real;

2. Назначение: возвращает среднее геометрическое положительных членов
3. Входные параметры: a
4. Выходные параметры: нет

Блок-схема:

[pic 4]

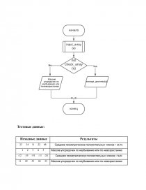
Блок-схема алгоритма решения задачи c блоками «предопределенный процесс»:

[pic 5]

Тестовые данные:

Исходные данные

Результаты

23      34     11     22     68

Среднее геометрическое положительных членов = 26.41

1      2      3      4      5

Массив упорядочен по неубыванию или по невозрастанию

-12     -35     -91     -11    -24

Среднее геометрическое положительных членов = NaN

11      22      33      44      55

Массив упорядочен по неубыванию или по невозрастанию

...

Скачать:   txt (5.6 Kb)   pdf (389.8 Kb)   docx (264.8 Kb)  
Продолжить читать еще 2 страниц(ы) »
Доступно только на Essays.club