Essays.club - Получите бесплатные рефераты, курсовые работы и научные статьи
Поиск

Моделирование работы агентства по недвижимости

Автор:   •  Апрель 9, 2019  •  Лабораторная работа  •  2,010 Слов (9 Страниц)  •  814 Просмотры

Страница 1 из 9

ФГБОУ ВО

Уфимский государственный авиационный технический университет

                         Кафедра ТК

Отчет

по лабораторной работе

по дисциплине «Технология объектно-ориентированного моделирования»

Тема: «Моделирование работы агентства по недвижимости»

                                                                                Выполнили: ст. гр. УК-301

Хабибуллина Э.Ю.

Шакирова Э.И.

Фатхинурова И.

Приняла:  к.т.н., доцент

  Павлова А.Н.

Уфа 2017 г.

  1. Задание

Разработать UML – диаграммы работы агентства недвижимости, где его основной задачей является предоставление услуг по недвижимости.

Агентство начинает работать с раннего утра до позднего вечера. Клиентов запускают по очереди в зависимости от выбранной услуги. Вышестоящая организация ставит задачу собрать определенную сумму. Исходя из различных соображений,  агентство рассчитывает стоимость услуги для разных категорий граждан.

2. Диаграмма вариантов использования.

2.1. Диаграмма вариантов использования моделирует пользователей системы и варианты ее использования. Этот вид диаграмм позволяет создать список операций, которые выполняет система. Данный тип используется при описании бизнес – процессов автоматизированной предметной области, определении требований к будущей программной системе. Отражает объекты как системы и задачи, им выполняемые. На диаграммах вариантов использования (ВИ) изображаются актеры и варианты использования, между которыми существуют отношения. 

  • [pic 1]Actor (пользователь- человек или другой объект);
  • [pic 2]UseCase (вариант использования);
  • Association (связь).[pic 3]

В языке UML имеется несколько стандартных видов отношений между актерами и вариантами использования:

  • ассоциации (association relationship);
  • включения (include relationship);
  • расширения (extend relationship);
  • обобщения (generalization relationship).

Включение указывает, что вариант использования встраивается в другой вариант использования.

2.2. В данном примере вариант использования  «Предоставлять услуги аренды и продажи квартиры» включает в себя  вариант использования «Аренда»,«Продажа»квартиры.
Добавление указывает, что в определённых ситуациях или в некоторой точке (называемой точкой расширения) вариант использования будет расширен другим. В данном примере вариант использования «Продать/купить» расширяется вариантом использования «Заключить договор».

Обобщение указывает, что вариант использования наследует характеристики «родительского» варианта использования и может переопределить некоторые из них или добавить новые, подобно наследованию в классах. 

Применительно к диаграммам вариантов использования ассоциация служит для обозначения специфической роли актера при его взаимодействии с отдельным вариантом использования.

В нашем примере в качестве актёров выбраны:

-риэлтор, который предоставляет услуги по недвижимости, а именно: продает, сдает квартиры;

-владелец, целью которого является – предоставить свою недвижимость;

- клиент, который обращается.

2.3.Визуальное представление диаграммы вариантов использования показано на рисунке 1.

[pic 4]

Рисунок1 – Диаграмма вариантов использования

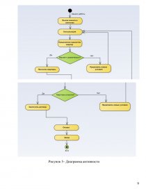
3. Диаграмма классов(classdiagram).

3.1. Этот тип диаграммы позволяет создавать логическое представление системы, на основе которого создаётся исходный код описанных классов и интерфейсов. Диаграмма классов UML позволяет обозначать отношения между классами и их экземплярами. Разновидности отношений представлены на рисунке 2.

...

Скачать:   txt (28.3 Kb)   pdf (661.4 Kb)   docx (1.1 Mb)  
Продолжить читать еще 8 страниц(ы) »
Доступно только на Essays.club