Essays.club - Получите бесплатные рефераты, курсовые работы и научные статьи
Поиск

Технологии беспроводного подключения Wimax

Автор:   •  Июнь 2, 2022  •  Курсовая работа  •  5,306 Слов (22 Страниц)  •  398 Просмотры

Страница 1 из 22

Институт (факультет)

Институт информационных технологий

Кафедра

Кафедра информационной безопасности

Курсовая работа

по теме Технологии беспроводного подключения Wimax
по дисциплине «Сети и системы связи»

                                                           

Выполнил студент группы  1ИТСБ-00-21оп

группа

направления подготовки (специальности)

 11.03.02 Инфокоммуникационные технологии и системы связи

шифр, наименование

Тютюн Екатерина Александровна

фамилия, имя, отчество

                                                                   

Преподаватель:

Каверин Олег Борисович

фамилия, имя, отчество

Заведующий кафедрой информационной безопасности

 должность

Оценка _______________, _______________

количество баллов

Подпись преподавателя_________________

Череповец, 2021

Содержание

Введение        3

Задание        6

Глава 1. Построение цифрового фильтра        7

1.1 Построение аналоговой схемы        9

Глава 2. Структурная схема микропроцессорного устройства        12

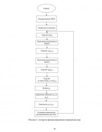
Глава 3. Алгоритм функционирования микропроцессора        15

3.1 Выбор структуры представления данных        19

Глава 4. Выбор АЦП и ЦАП        22

4.1        Выбор АЦП        22

4.2 Выбор ЦАП        28

4.3 Программа ввода через АЦП и вывода через ЦАП        32

Глава 5. Программа цифровой обработки информации        35

5.1 Программа оцифровки        35

5.2 Оценка верхней границы частоты        38

Глава 6. Разводка платы в программе в KiCad        40

Заключение        43

Список литературы        44


Введение

Термин "сети", конечно, несет определенную информацию об устройстве, названном таким именем. Это устройство для обработки данных.

В отличие от стандартного ЦП логические схемы МП реализованы на одной или нескольких БИС, а так как последний также называется микросхемами, то становится понятным происхождение термина "сети".

Очевидно, что обработка данных - одна из главных функций МП, которая включает, как и манипулированию так и расчет данных. Другой функцией МП является управление. Схемы управления позволяют декодировать и выполнять программы - набор команд для обработки данных. Работа микропроцессора состоит из следующих шагов: сначала выбирается команда, затем логическая схема ее декодирует, после чего осуществляется выполнение этой команды. Также происходит обмен информацией с внешними устройствами, которые подсоединены к процессору.

Микропроцессоры представляют собой цифровые большие интегральные схемы (БИС), предназначенные для выполнения простых операций, иначе названных командами, считываются и осуществляются последовательно с большой скоростью. К числу внутренних схем процессора относятся многоразрядные регистры, параллельные тракты данных, буферы для подключения внешних устройств, многофункциональные схемы, логические схемы синхронизации и управления. Многофункциональные схемы предназначены для реализации простых арифметических и логических действий над двоичными числами, которые находятся в регистрах процессора, и пересылок данных как внутри процессора, так и между ним и внешними устройствами. Схемы синхронизации и управления задают порядок действий процессора для выполнения функций синхронизации им необходимые тактовые импульсы, которые постоянно поступают.

...

Скачать:   txt (70.2 Kb)   pdf (1.3 Mb)   docx (1.4 Mb)  
Продолжить читать еще 21 страниц(ы) »
Доступно только на Essays.club