Essays.club - Получите бесплатные рефераты, курсовые работы и научные статьи
Поиск

Администрирование сетевого оборудования с помощью интерфейсов управления

Автор:   •  Август 19, 2018  •  Курсовая работа  •  5,587 Слов (23 Страниц)  •  1,487 Просмотры

Страница 1 из 23

ВВЕДЕНИЕ[pic 1]

Современные корпоративные информационные системы по своей природе всегда являются распределенными системами. Рабочие станции пользователей, серверы приложений, серверы баз данных и прочие сетевые узлы размещены на большой территории. В крупной компании офисы и площадки соединены различными видами коммуникаций, использующих различные технологии и сетевые устройства. В связи с этим, проблема администрирования сетевого оборудования является актуальной на сегодняшний день.

Администрирование – это действие, которое заключается в контроле за работой сетевого оборудования и управление функционированием сети в целом. Администрирование выполняет администратор сети – специалист, отвечающий за нормальное функционирование и использование ресурсов сети.

Цели курсовой работы:

  • изучить теоретические аспекты администрирования сетевого    оборудования
  • ознакомиться с практическим использованием сетевого оборудования.

Из этих целей вытекают следующие задачи:

  • изучить историю возникновения сетевого оборудования;
  • понятие администрирования;
  • понятие сетевого оборудования, его виды и свойства;
  • аппаратные средства удалённого администрирования;
  • программные средства удалённого администрирования;
  • экономический расчёт стоимости сетевого оборудования.

Объектом исследования в данной курсовой работе является администрирование с помощью интерфейсов управления.

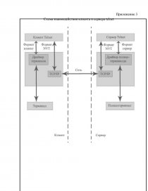
Предметом  исследования является сетевое оборудование.[pic 2]

Проблему администрирования рассматривают многие литературные авторы в своих трудах. Например, зарубежный автор Крейг Хант, рассматривал проблему администрирования в своей книге «Администрирование систем Linux», где он пишет о программных средствах администрирования. Также нельзя не заметить и российских писателей. А писатель Кенин А.М. в своей книге «Самоучитель системного администратора» рассмотрел сетевое оборудование, которое необходимо для создания сети.

  1. ТЕОРЕТИЧЕСКИЕ АСПЕКТЫ АДМИНИСТРИРОВАНИЯ СЕТЕВОГО ОБОРУДОВАНИЯ[pic 3]
  1. История возникновения и развития сетевого оборудования

Для создания сети достаточно было приобрести сетевые адаптеры соответствующего стандарта, например Ethernet, стандартный кабель, присоединить адаптеры к кабелю стандартными разъемами и установить на компьютер одну из популярных сетевых операционных систем. После этого сеть начинала работать и присоединение каждого нового компьютера не вызывало никаких проблем — естественно, если на нем был установлен сетевой адаптер той же технологии.

Сегодня сети продолжают развиваться, причем достаточно быстро. Разрыв между локальными и глобальными сетями постоянно сокращается во многом из-за появления высокоскоростных территориальных каналов связи, не уступающих по качеству кабельным системам локальных сетей. В глобальных сетях появляются службы доступа к ресурсам, такие же удобные и прозрачные, как и службы локальных сетей.

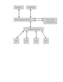
Изменяются и локальные сети. Вместо соединяющего компьютеры пассивного кабеля в них в большом количестве появилось разнообразное сетевое оборудование — коммутаторы, маршрутизаторы, мосты и т.д. Благодаря такому оборудованию появилась возможность построения больших корпоративных сетей, насчитывающих тысячи компьютеров и имеющих сложную структуру.

Проявилась еще одна очень важная тенденция, затрагивающая в равной степени как локальные, так и глобальные сети. В них стала обрабатываться несвойственная ранее вычислительным сетям информация — голос, видеоизображения, рисунки. Это потребовало внесения изменений в работу протоколов, сетевого оборудования. Сложность передачи такой мультимедийной информации по сети связана с ее чувствительностью к задержкам при передаче пакетов данных — задержки обычно приводят к искажению такой информации в конечных узлах сети. Так как традиционные службы сетей — такие как передача файлов или электронная почта — создают малочувствительный к задержкам трафик и все элементы сетей разрабатывались в расчете на него, то появление трафика реального времени привело к большим проблемам.[pic 4]

...

Скачать:   txt (77.8 Kb)   pdf (622.3 Kb)   docx (120.6 Kb)  
Продолжить читать еще 22 страниц(ы) »
Доступно только на Essays.club