Essays.club - Получите бесплатные рефераты, курсовые работы и научные статьи
Поиск

Формирование и обработка одномерных массивов

Автор:   •  Июнь 14, 2021  •  Лабораторная работа  •  836 Слов (4 Страниц)  •  501 Просмотры

Страница 1 из 4

Министерство цифрового развития, связи и
массовых коммуникаций Российской Федерации

Сибирский государственный университет телекоммуникаций и информатики

Межрегиональный учебный центр переподготовки специалистов

Лабораторная работа 1

по дисциплине: «Информатика»,

«Формирование и обработка одномерных массивов»

Выполнил: Жилкин Александр Дмитриевич

Группа: ИСТ-11

Вариант: 20   

Проверил: Лебеденко Людмила Федоровна

Новосибирск, 2021

Цель работы: Приобретение навыков разработки алгоритмов формирования и обработки одномерного массива. Закрепление понятий базовых структур цикл, разветвление.

Задание: Задать массив А[30], состоящий из нецелых чисел, датчиком генерации случайных чисел. В массиве А найти максимальный элемент и упорядочить по возрастанию все элементы, расположенные после найденного максимального элемента.

Решение: 

Код программы:

#include<iostream>

using namespace std;

void main()

{

        setlocale(LC_ALL, "Rus");

        int const SIZE = 30;

        float A[SIZE];

        int numderMax = 0;

        for (int i = 0; i < SIZE; i++) //Задаем массив

        {

                A[i] = rand() % 1000 * 0.1;

        }

        float max = A[0];

        for (int i = 0; i < SIZE; i++) //Максимальный элемент массива и его номер

        {

                if (A[i] > max)

                {

                        max = A[i];  //Максимальный элемент

                        numderMax = i; //Порядковый номер максимального элемента

                }

        }

                for (int i = numderMax+1; i < SIZE-1; i++) //Сортируем массив методом пузырьком

        {

                for (int j = numderMax+1; j < SIZE - 1; j++)

                {

                        if (A[j] > A[j + 1])

                        swap(A[j], A[j + 1]);

                }

        }

        cout <<"Максимальное число массива = "<< max << endl;

        for (int i = 0; i < SIZE; i++) cout << A[i] << "\t"; //Вывод массива

        }

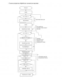
Схема алгоритма обработки элементов массива:

[pic 1]

Скриншот с результатом работы программы

[pic 2]

Ответы на контрольные вопросы:

1.Какие ограничения накладываются на индексы элементов массивов?

Нельзя объявить массив, элементы которого имеют тип «void».

...

Скачать:   txt (7.2 Kb)   pdf (193.8 Kb)   docx (67.2 Kb)  
Продолжить читать еще 3 страниц(ы) »
Доступно только на Essays.club