Essays.club - Получите бесплатные рефераты, курсовые работы и научные статьи
Поиск

Отчет по практике в БУ «Сургутская городская клиническая поликлиника № 2»

Автор:   •  Март 16, 2023  •  Отчет по практике  •  3,624 Слов (15 Страниц)  •  348 Просмотры

Страница 1 из 15

Частное учреждение образовательная организация высшего образования

«Омская гуманитарная академия»

Кафедра управления, политики и права

ОТЧЕТ

о практической подготовке

Вид практики: Производственная практика

Тип практики: преддипломная практика

Выполнила: Родионова В.В.

Направление подготовки:

Менеджмент

Профиль программы

Менеджмент в здравоохранении

Форма обучения: дистанционная

Руководитель практики от ОмГА:

_______________________________ _______________________________ _____________

Место прохождения практики: Ханты-Мансийский автономный округ, г. Сургут,
пр-т Комсомольский, д.10/1, тел. 8 (3462) 21-11-36

Руководитель принимающей организации:

                           заместитель главного врача по экономическим вопросам

                           Дергунова Елена Владимировна,

                           тел. 8 (3462) 21-11-25  

Омск, 2022

Содержание

Введение

Раздел 1 Общие сведения об организации

1.1 Общие сведения о БУ «Сургутская городская клиническая поликлиника № 2»;

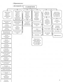
1.2 Организационно-правовая форма и организационная структура БУ «Сургутская городская клиническая поликлиника № 2»;

1.3 Нормативно-правовое обеспечение деятельности БУ «Сургутская городская клиническая поликлиника № 2»;

Раздел 2 Индивидуальное задание

2.1 Анализ и выявление проблем развития коммерческой деятельности в бюджетном учреждении;

2.2 Анализ востребованности платных медицинских услуг в БУ «Сургутская городская клиническая поликлиника № 2»

2.3 Проект главы 3 ВКР (рекомендации и предложения развития коммерческой деятельности в бюджетном учреждении)

Заключения

Список использованных источников

Приложения

1 Введение

Бюджетное учреждение Ханты-Мансийского автономного округа – Югры «Сургутская городская клиническая поликлиника №2» (далее – поликлиника, медицинская организация) расположено по адресу 628402, Комсомольский пр., 10/1, г. Сургут, Тюменская обл., ХМАО-Югра. Учреждение оказывает первичную медико-санитарную помощь жителям восточного жилого района города Сургута, вид деятельности медицинской организации по коду ОКВЭД 86.10. Размер предприятия крупный, численность работников более 800 человек, ИНН 8602001550, ОГРН 1028600607441, БИК 007162163.

Учреждение осуществляет свою деятельность на основании Устава, утвержденного приказом Департамента здравоохранения Ханты-Мансийского автономного округа - Югры (от 21.11.2013г. № 601), Распоряжением Департамента по управлению государственным имуществом Ханты-Мансийского автономного округа - Югры (от 27.11.2013г. № 13-р-2656) и Лицензии на осуществление медицинской деятельности от 13.03.2019
№ ЛО-86-01-003255.

В сентябре 1965 года была открыта Центральная районная поликлиника. Чуть позже она была переименована в Центральную городскую поликлинику
№ 1. В то время поликлиника обеспечивала медицинской помощью 14 тысяч жителей Сургута и близлежащих посёлков. На базе поликлиники функционировали терапевтическая, хирургическая, акушерско-гинекологическая, цеховые службы, было открыто первое в городе стоматологическое отделение.

За прошедшие десятилетия поликлиника превратилась в многопрофильное амбулаторно-поликлиническое учреждение с мощной лечебно-диагностической базой, воспитала целую плеяду высококвалифицированных специалистов, пользующихся заслуженным уважением в профессиональном сообществе.

Сегодня в составе поликлиники три самостоятельных подразделения: детская поликлиника, женская консультация и поликлиника для взрослых. Оснащённые в соответствии с самыми современными требованиями диагностические подразделения: отделение функциональной диагностики, клинико-диагностическая лаборатория, рентгенодиагностическое отделение, эндоскопический кабинет, сеть дневных стационаров. Поликлиника имеет современный оздоровительный комплекс.

...

Скачать:   txt (56.4 Kb)   pdf (728.7 Kb)   docx (510.1 Kb)  
Продолжить читать еще 14 страниц(ы) »
Доступно только на Essays.club