Essays.club - Получите бесплатные рефераты, курсовые работы и научные статьи
Поиск

Учет амортизации основных средств

Автор:   •  Май 13, 2019  •  Курсовая работа  •  11,539 Слов (47 Страниц)  •  659 Просмотры

Страница 1 из 47

МИНИСТЕРСТВО ОБРАЗОВАНИЯ И НАУКИ РОССИЙСКОЙ ФЕДЕРАЦИИ ФЕДЕРАЛЬНОЕ ГОСУДАРСТВЕННОЕ АВТОНОМНОЕ ОБРАЗОВАТЕЛЬНОЕ УЧРЕЖДЕНИЕ ВЫСШЕГО ОБРАЗОВАНИ «НАЦИОНАЛЬНЫЙ ИССЛЕДОВАТЕЛЬСКИЙ ГОСУДАРСТВЕННЫЙ УНИВЕРСИТЕТ им.Н.И.ЛОБАЧЕВСКОГО»

 

ИНСТИТУТ ЭКОНОМИКИ И ПРЕДПРИНИМАТЕЛЬСТВА

КАФЕДРА ФИНАНСЫ И КРЕДИТ

Курсовая работа по дисциплине:

«Бухгалтерский финансовый учет»

На тему: «Учет амортизации основных средств»

Работу выполнил студент

Группы 35161-Эф-2

__________Коновалова Любовь Дмитриевна          

(подпись)

Номер зачетной

книжки   16350720    

                                                         Проверил: Ассистент кафедры

                                                                      «Бухгалтерский учет»

Софьин Николай Александрович

__________

(подпись)

Нижний Новгород, 2018г.

  1. РЕФЕРАТ[pic 1]

В курсовой работе   _64_  стр., _5_ табл.

        Ключевые слова: бухгалтерский финансовый учёт, амортизация, основные средства, износ, методы.

       

Задачи курсовой: 

  • изучить основные положения, раскрывающие понятия основных средств и нематериальных активов с позиции формирования амортизационной политики предприятия;
  • рассмотреть порядок учета операций по начислению износа (амортизации) основных средств;
  • изучить методы амортизации, используемые в бухгалтерском учете, –линейный метод, метод уменьшаемого остатка, метод списания стоимости по сумме чисел лет срока полезного использования, метод списания стоимости пропорционально объему продукции (работ).

Автор

__________________

Коновалова Л.Д.

подпись

СОДЕРЖАНИЕ[pic 2]

Введение…………………………………………………………………………….4

  1. Содержание и нормативное правовое регулирование учёта амортизации основных средств
  1. 1.1 Определение «основных средств», «амортизации» и «износа», их виды….6
  2. 1.2 Определение срока полезного использования основных средств и состав   имущества, подлежащего и не подлежащего амортизации…………………….11
  1. 1.3 Цели и нормативное правовое регулирование учёта амортизации основных средств…………………………………………………………………………….16
  1. Виды амортизации основных средств и порядок исчисления суммы амортизации
  1. 2.1 Начисление и виды амортизации основных средств………………………20
  2. 2.2 Начисление амортизации ускоренными способами……………………….26
  1. Учёт амортизации основных средств

3.1 Учет поступления и выбытия основных средств…………………………….29

  1. 3.2 Документирование и учёт начисления амортизации основных средств….33
  2. 3.3 Документирование и учёт списания амортизации основных средств…....35
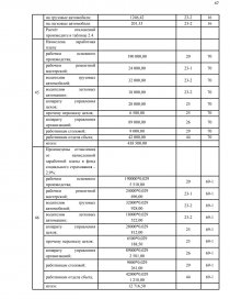
  3. Практическая часть………………………………………………………………..38

Заключение…………………………………………………………………………60

Список использованной литературы…………………………………………….63

INTRODUCTION

The issue of the role and purpose of depreciation has always been the focus of attention of both Russian and foreign economists.

Depreciation policy of the enterprise is an integral part of the General policy of formation of own financial resources, which consists in their management for the purpose of reinvestment in production.

This course work is devoted to the study of depreciation of fixed assets and its accounting. The theme is not chosen by chance. The choice of this topic is due to the fact that the study of these issues is necessary for all enterprises and organizations that face the problem of accounting policy in relation to depreciation of fixed assets. Choosing the right and optimal accounting policy for depreciation largely helps the company to reduce tax liabilities and accelerate the process of updating the fleet of equipment.

...

Скачать:   txt (131.8 Kb)   pdf (1.2 Mb)   docx (344 Kb)  
Продолжить читать еще 46 страниц(ы) »
Доступно только на Essays.club