Essays.club - Получите бесплатные рефераты, курсовые работы и научные статьи
Поиск

Проектирование вторичного источника электропитания

Автор:   •  Апрель 28, 2019  •  Курсовая работа  •  2,924 Слов (12 Страниц)  •  601 Просмотры

Страница 1 из 12

Министерство образования и науки Российской Федерации[pic 1]

Федеральное государственное бюджетное образовательное учреждение высшего образования

«Комсомольский-на-Амуре государственный университет»

Факультет электротехнический Кафедра «Промышленная электроника»

ПОЯСНИТЕЛЬНАЯ ЗАПИСКА

к курсовой работе

по дисциплине «Электропитание медицинской аппаратуры»

Проектирование вторичного источника электропитания

Студент группы 5БМб-1_____________________________

подпись, дата

Руководитель работы     _____________________________

подпись, дата

Нормоконтроль              ______________________________

подпись, дата

        

2019


Министерство образования и науки Российской Федерации

Федеральное государственное бюджетное образовательное

учреждение высшего образования

«Комсомольский-на-Амуре государственный университет»

Факультет_ЭТФ_____________________________________

Кафедра_Промышленная электроника________________________________

Специальность (направление)_12.03.04 «Биотехнические системы и технологии»

ЗАДАНИЕ

на курсовой проект/работу

по курсу (дисциплине)_Электропитание медицинской аппаратуры_______

Тема курсового проекта/работы (распоряжение № _   _ от «     » _______201  г.)

Проектирование вторичного источника электропитания __________________

Срок сдачи проекта/работы _30.05.2019  г._______________________

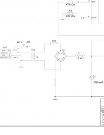
Исходные данные _тип источника питания – трансформаторный источник тока без преобразования частоты; характеристики входной электроэнергии – сеть переменного тока номинальным напряжением 127 В, частотой 50 Гц; характеристики выходной электроэнергии – постоянный ток 5 – 24 В , коэффициент пульсаций – не более 1,5 %. Схемы выпрямителя - произвольная. Управление – от потенциометра. Вывод данных –  Цифровой. Максимальный ток нагрузки – 2,5 А.

Перечень вопросов, подлежащих разработке:

1 Содержание расчётно-пояснительной записки_1. Краткие теоретические сведения о проектируемом устройстве. 2. Проектирование функциональной схемы. 3. Расчёт принципиальной схемы, определение требований к эксплуатационным характеристикам элементов схемы и выбор элементов. 4. Моделирование работы схемы и определение характеристик источника питания – минимального и максимального выходного напряжения, тока нагрузки, коэффициента пульсации выходного напряжения, внешней характеристики, коэффициента стабилизации по напряжению, выходного сопротивления, коэффициента полезного действия, коэффициента мощности.

2 Перечень графического материала _Чертёж принципиальной схемы источника питания; перечень элементов схемы.__________________________

Календарный план выполнения задания

Разделы курсового проекта/работы

Дата выполнения

Введение, п. 1 Задания

15.02.2019 г.

п. 2 Задания

25.02.2019 г.

п. 3 Задания

18.03.2019 г.

п. 4 Задания

01.04.2019 г.

Защита работы

08.04.2019 г.

Руководитель проекта,        _______  _____                 ____. ______ 

   (подпись)                                 (Ф.И.О.)

должность, учёная степень ____________________________доцент, к.т.н._

...

Скачать:   txt (34.1 Kb)   pdf (1 Mb)   docx (872.1 Kb)  
Продолжить читать еще 11 страниц(ы) »
Доступно только на Essays.club