Essays.club - Получите бесплатные рефераты, курсовые работы и научные статьи
Поиск

Реализация структуры данных список

Автор:   •  Сентябрь 18, 2021  •  Курсовая работа  •  4,206 Слов (17 Страниц)  •  394 Просмотры

Страница 1 из 17

     

МИНОБРНАУКИ РОССИИ

САНКТ-ПЕТЕРБУРГСКИЙ ГОСУДАРСТВЕННЫЙ

ЭЛЕКТРОТЕХНИЧЕСКИЙ УНИВЕРСИТЕТ

«ЛЭТИ» ИМ. В.И. УЛЬЯНОВА (ЛЕНИНА)

Кафедра вычислительной техники

Курсовая работа

По дисциплине «Программирование»

Тема: Реализация структуры данных список.

Студент гр. 9891

Пришивалко В. Н.

Преподаватель

Миронов С. Э.

Санкт-Петербург

2020

Содержание:

Цель

Техническое задание

  1. Словесное описание алгоритма…………………………………………..3
  2.  Схема алгоритма………………………………………………………….4
  1.  Форматы данных…………………………………………………………….5
  2.  Контрольные примеры……………………………………………………...6

5    Заключение…………………………………………………………………..8

  1.  Приложение А……………………………………………………………….9


Цель работы.

Научится реализовывать базовые структуры данных на языке си.

Техническое задание.

Разработать структуру данных односвязный список с полями всех базовых типов         данных в языке си. Сохранять структура в файл при выходе из программы,         загружать структуру из файла при запуске программы. Сделать интерфейс для           поиска текста в списке, вывести все найденные элементы списка. Реализовать         возможность редактирования найденного элемента

Словесное описание алгоритма.

В начале программы объявляем необходимые переменные.

Создаем две структуры, одну для хранения данных, вторую для хранения первой         структуры и ссылки на следующий элемент списка.

Реализуем следующие методы:

1 Вставка

2 Удаление

  1. Получение элемента списка
  2. Вывод списка
  3. Поиск элемента
  4. Выход из программы

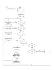
Схема алгоритма рис. 1.2

[pic 1]

%3CmxGraphModel%3E%3Croot%3E%3CmxCell%20id%3D%220%22%2F%3E%3CmxCell%20id%3D%221%22%20parent%3D%220%22%2F%3E%3CmxCell%20id%3D%222%22%20value%3D%22%22%20style%3D%22rounded%3D1%3BwhiteSpace%3Dwrap%3Bhtml%3D1%3BarcSize%3D50%3B%22%20vertex%3D%221%22%20parent%3D%221%22%3E%3CmxGeometry%20x%3D%22354%22%20y%3D%2210%22%20width%3D%22120%22%20height%3D%2250%22%20as%3D%22geometry%22%2F%3E%3C%2FmxCell%3E%3C%2Froot%3E%3C%2FmxGraphModel%3E

Рис. 1.2 – Схема


Форматы данных

Имя переменной

Тип

Назначение

struct Node head

Структура Head

Хранит данные элемента списка и ссылку на следующий элемент списка

struct Node *h

Указатель на структуру Node

В указатель сохраняются данные из файла при загрузке.

struct cell cc

Структура cell

Хранит данные для элемента списка.

i

Int

Управляющая переменная для хранения ввод значения с клавиатуры, для выбора необходимого действия.

char filename[]

char

Массив для хранения названия файла для сохранения/загрузки данных.

FILE *fp;

File

Указатель на файл

t[20]

char

Переменная для хранения текста, введенного с клавиатура, для последующего сохранения в структуре.

nint

int

Переменная для хранения целого числа, введенного с клавиатура, для последующего сохранения в структуре.

nfloat

float

Переменная для хранения числа, введенного с клавиатура, для последующего сохранения в структуре.

length

int

Глобальная переменная для хранения длины списка

...

Скачать:   txt (16.3 Kb)   pdf (225.8 Kb)   docx (108.9 Kb)  
Продолжить читать еще 16 страниц(ы) »
Доступно только на Essays.club