Essays.club - Получите бесплатные рефераты, курсовые работы и научные статьи
Поиск

Лабораторная работа по "Программированию"

Автор:   •  Июнь 6, 2023  •  Лабораторная работа  •  582 Слов (3 Страниц)  •  247 Просмотры

Страница 1 из 3
  1. Постановка задачи
Дана непустая последовательность слов из строчных русских букв; между соседними словами – запятая, за последним словом – точка. Напечатать в алфавитном порядке множества, сформированные согласно варианту.
9.

a.        Все гласные буквы, которые входят более чем в одно слово;

b.        Все согласные буквы, которые НЕ входят ни в одно слово.

  1. Математическая модель
Ввод последовательности. Проверяем введенную строку на соответствие условию задачи: учитываем пустая ли строка, есть ли точка на конце, есть ли запятая, верно ли:

[pic 1]

где Ch – символ.
В цикле с постусловием, который повторяется до тех пор, пока в строке не останется одна точка, проверяем каждый символ Ch на принадлежность к множествам согласных и гласных строчных русских букв:
  • Если , то[pic 2]

[pic 3]

где S – множество согласных букв.
Затем удаляем из строки символ Ch и его последующие копии (если есть).
  • Если , то удаляем этот символ и его последующие копии (если есть) из строки, причем если копия находится после запятой, то [pic 4]

[pic 5]

где G – множество гласных букв, G2 - изначально пустое множество.
  • Иначе встречаем запятую, которую просто удаляем из строки.
Для вывода полученных множеств организуем вектор, содержащий русский алфавит строчных букв с включенной ё (в таблице кодов, используемой в Pascal.ABC.net, ё стоит после этого алфавита).

[pic 6]

 Далее для каждого элемента вектора по порядку проверяем:

[pic 7]

где A – множество с ответами для а), x – элемент вектора.
Если условие верно, то выводим этот элемент. Повторяем эту процедуру для B множества, которое имеет ответы для б).

  1. Таблица внешних спецификаций

Имя

Назначение

Тип

Ед. измерения

ОДЗ

Входные

1

s

Ввод последовательности

Симв.

-

Соответствие описанию из постановки задачи

Выходные

2

Soob

Сообщение об ошибке

Текст

-

1 вид

3

agl

Множество с решением для a)

Симв.

-

-

4

sog

Множество с решением для b)

Симв.

-

-

Soob1-«ошибка, еще раз»


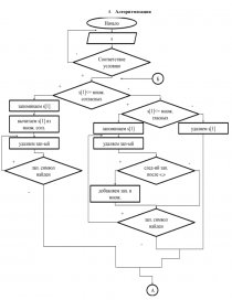
  1. Алгоритмизация

[pic 8]


[pic 9]

  1. Проектирование тестов

Входные

Выходные

s

agl

sog

Soob

1

-

-

-

ошибка, еще раз

2

.

-

-

ошибка, еще раз

3

dm.

-

-

ошибка, еще раз

4

йцу.

-

-

ошибка, еще раз

5

а,ап.

а

все согл. без п

-

6

мороз,снег,изделие.

е

все согл. без м, р, з, с, н, г, д, л

-

7

пр,лг,qwerty.

-

-

ошибка, еще раз

...

Скачать:   txt (6.1 Kb)   pdf (187 Kb)   docx (747.3 Kb)  
Продолжить читать еще 2 страниц(ы) »
Доступно только на Essays.club