Essays.club - Получите бесплатные рефераты, курсовые работы и научные статьи
Поиск

Лабораторная работа по "Программированию"

Автор:   •  Февраль 17, 2023  •  Лабораторная работа  •  763 Слов (4 Страниц)  •  279 Просмотры

Страница 1 из 4

   Министерство науки и высшего образования РФ

Федеральное государственное бюджетное образовательное учреждение высшего образования

ТОМСКИЙ ГОСУДАРСТВЕННЫЙ УНИВЕРСИТЕТ СИСТЕМ

УПРАВЛЕНИЯ И РАДИОЭЛЕКТРОНИКИ (ТУСУР)

Кафедра информатика и вычислительная техника

ОТЧЕТ

Лабораторная работа  1

по дисциплине

"Программирование"

Выполнил студент:

_______________.

Задание 1

Условие

Дано: натуральное n, действительные a 1, a 2,...,a n.
Вычис лить: a
1 + a2 * (a2 –1) + a3 * (a3 –1) * (a3 – 2) + a4 * (a4 – 1) *

* (a4 – 2) * (a4 – 3) + ... + an * (an – 1) * (an – 2) *...* (an – n +1).

Описание переменных

  • n_max – предельное количество элементов последовательности
  • i , j – переменные цикла
  • res, pw – переменные, используемые в ходе вычислений
  • n – размер последовательности
  • a – массив коэффициентов последовательности

Описание алгоритма

  • Ввод количества элементов последовательности
  • Ввод элементов
  • Цикл вычислений
  1. Каждый член суммы получается, как произведение множителей, первый из них равен текущему элементу последовательности. Каждый последующий множитель вычисляется во вложенном цикле.
  • Вывод результата

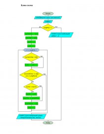
Блок-схема

[pic 1]


Код программы

program lab01;

const

  n_max = 99;

var

  i, j: Integer;

  res, pw: Real;

  a: array [1..n_max] of Real;

  n: Integer;

begin

  {Ввод длины последовательности}

  write('Введите колличество элементов (от 1 до ', n_max, ') ');

  readln(n);

  {Ввод элементов последовательности}

  for i := 1 to n do

  begin

    write('Элемент а_', i, '=');

    readln(a[i]);

  end;

 

  res := 0;

  {Вычисление}

  for i := 1 to n do

  begin

    pw := a[i];

   

    for j := 2 to i do

      begin

        pw :=  pw * (a[i]-j+1);        

      end;    

    res := res + pw;    

  end;  

  writeln('Результат вычисления ', res);

 

end.


Результата выполнения

[pic 2]

 

[pic 3]

Задание 2

Условие

В данной строке найти самую длинную подстроку, состоящую из одинаковых символов.

Описание переменных

  • s – исходная строка
  • i,j – переменные цикла
  • maxSz, curSz – длина подстрок (максимальная и текущая)
  • currentChar, maxChar – симкол текущей и наиболее длиной строки

Описание алгоритма

Программа начинается с ввода строки и проверяет ее длину. Если длина строки больше одного символа, то устанавливаются начальные значения переменных, указывающих на текущий символ и максимальный символ, а также на максимальную длину, которая равна 1.

...

Скачать:   txt (6.3 Kb)   pdf (196.1 Kb)   docx (218 Kb)  
Продолжить читать еще 3 страниц(ы) »
Доступно только на Essays.club