Essays.club - Получите бесплатные рефераты, курсовые работы и научные статьи
Поиск

Лабораторная работа по "Программированию"

Автор:   •  Апрель 29, 2022  •  Лабораторная работа  •  769 Слов (4 Страниц)  •  314 Просмотры

Страница 1 из 4

Министерство науки и высшего образования

Федеральное государственное бюджетное образовательное учреждение высшего образования
ТОМСКИЙ ГОСУДАРСТВЕННЫЙ УНИВЕРСИТЕТ СИСТЕМ УПРАВЛЕНИЯ И РАДИОЭЛЕКТРОНИКИ

Кафедра автоматизированных систем управления (КАСУ)

ОТЧЕТ

Лабораторная работа №1

по дисциплине
«Программирование»

Выполнил студент:

Ганбаров Намик Шолет оглы

специальность 09.03.01


Содержание

Введение        2

Анализ задачи №1        4

Описание алгоритма решения задачи        4

Описание используемых переменных        4

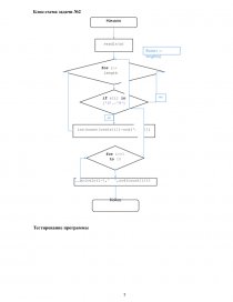
Блок-схема задачи №1        5

Тестирование программы        5

Текст программы        6

Анализ задачи №2        6

Описание алгоритма решения задачи        6

Описание типов переменных        6

Блок-схема задачи №2        7

Тестирование программы        7

Текст программы        8

Заключение        8

Введение

Предмет программирования, на наш взгляд, содержит много материала, не связанного с конкретным языком, на котором пишутся программы. Такие знания, несомненно, являются фундаментальными. Изложение материала построено по принципу от общего к частному. Основные понятия программирования вводятся в качестве исходных, вместо того чтобы выводить их из особенностей компьютера. Такое изложение не зависит от случайностей синтаксиса и семантики программирования.

Но цель учебного пособия – научить практическому программированию, поэтому и выбор языка программирования важен. В первую очередь язык программирования должен быть удобен для первоначального знакомства с программированием и хорош для обучения программированию. Именно для такой цели был и создан элегантный язык Паскаль.

Остановимся на нескольких темах, рассматриваемых в пособии. Вторая глава «Введение в информатику» посвящена основным понятиям программирования, таким как алгоритмы, вычислительные структуры и программы. Содержание этой главы не зависит от конкретного языка программирования.


Анализ задачи №1

Даны натуральные числа n, m. Получить сумму m последних цифр числа n. Число n вводить как величину типа integer, и строки не использовать. Пример. Пусть n = 12345, m = 3, тогда ответ равен 3 + 4 + 5 = 12.

Описание алгоритма решения задачи

Для решения данной задачи я использовал цикл, который будет повторятся нужное количество раз. Основные операции, которые будут выполнятся в этом цикле – mod (деление числа с остатком) и div (целочисленное деление числа). Также у нас есть переменная «а», которая служит счетчиком суммы цифр. Алгоритм достаточно прост, мы делим с остатком введенное число на 10, чтобы получить последнюю цифру числа, а затем прибавляем к переменной «а» (она изначально равна 0). Затем, введенное число целочисленно делим на 10, чтобы, убрать последнюю цифру. После выполнения этих действий цикл будет выполнятся еще столько же раз, сколько мы зададим, введя вначале значение переменной «n».

...

Скачать:   txt (8.6 Kb)   pdf (192.1 Kb)   docx (27.3 Kb)  
Продолжить читать еще 3 страниц(ы) »
Доступно только на Essays.club