Essays.club - Получите бесплатные рефераты, курсовые работы и научные статьи
Поиск

Построение локальной вычислительной сети организации ОАО "Трансибирская финансовая-инвестиционая корпорация"

Автор:   •  Сентябрь 27, 2019  •  Курсовая работа  •  5,663 Слов (23 Страниц)  •  590 Просмотры

Страница 1 из 23

ФЕДЕРАЛЬНОЕ АГЕНТСТВО ПО ОБРАЗОВАНИЮ

ГОСУДАРСТВЕННОЕ ОБРАЗОВАТЕЛЬНОЕ УЧРЕЖДЕНИЕ

ВЫСШЕГО  ПРОФЕССИОНАЛЬНОГО ОБРАЗОВАНИЯ

«ОМСКИЙ ГОСУДАРСТВЕННЫЙ ТЕХНИЧЕСКИЙ УНИВЕРСИТЕТ»

Кафедра  Информатики и вычислительной техники

Специальность 230101 «Вычислительные машины, комплексы, системы и сети»

КУРСОВОЙ ПРОЕКТ (РАБОТА)

на тему: «Построение локальной вычислительной сети организации ОАО"Трансибирская финансовая-инвестиционая корпорация"

             по дисциплине «Технология программирования»

          Студент Куренов Николай Борисович ИВТ-515

                                (Ф.И.О.  полностью)

Пояснительная записка

Шифр проекта (работы)_________________________

                                                Руководитель проекта (работы)

                                                                    к.т.н., доцент   Шафеева О.П.                                                                                                                        (Ф.И.О.)

                                                                  ___________________________

                                                                        (Подпись, дата)

                                        Разработал студент

                                                                                                                                                                                     ___________________________

                                                                        (Подпись, дата)

Омск  2010

ГОУ ВПО  Омский государственный технический университет

Кафедра  Информатики и вычислительной техники

Специальность 230101 «Вычислительные машины, комплексы, системы и сети»

Задание

на курсовое проектирование

по дисциплине «Технология программирования»

Студент Куренов Николай Борисович  группа ИВТ-515

(Ф.И.О. полностью)

1. Тема проекта: Построение локальной вычислительной сети организации ОАО"Трансибирская финансовая-инвестиционая корпорация"

2. Срок сдачи студентом законченного проекта   25 декабря

3. Исходные данные к проекту _____среда управления содержимым программы

4.Содержание работы: Пояснительная записка. Слайд-доклад (7-10слайдов)

4.1. Разделы пояснительной записки (перечень подлежащих разработке вопросов)

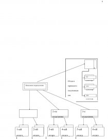
  1. Введение. Функциональная схема локальной вычислительной сети
  2. Структурная схема защиты информации в лвс
  3. Выбор программно-аппаратных средств защиты информации
  4. Выбор и распределение паролей защиты

4.2. Перечень графического материала (с указанием обязательных чертежей)

5. Дата выдачи задания 10.10  Руководитель        __________________________________

(подпись, дата)

 Студент          ________________________________________________________________

(подпись, дата)

Оглавление

Введение………………………………………………………………    ………7

1.  Функциональная схема локальной вычислительной сети……………….7    

...

Скачать:   txt (70.1 Kb)   pdf (933.4 Kb)   docx (891.7 Kb)  
Продолжить читать еще 22 страниц(ы) »
Доступно только на Essays.club