Essays.club - Получите бесплатные рефераты, курсовые работы и научные статьи
Поиск

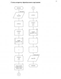
Реалізація алгоритму пірамідального сортування

Автор:   •  Май 11, 2023  •  Курсовая работа  •  2,937 Слов (12 Страниц)  •  327 Просмотры

Страница 1 из 12

         Вінницький національний технічний університет        

(повне найменування вищого навчального закладу)

         Кафедра комп’ютерних наук        

(повна назва кафедри, циклової політики)

КУРСОВА РОБОТА

з дисципліни «Алгоритмізація та програмування»

(назва дисципліни)

на тему: «Реалізація алгоритму пірамідального сортування»

Студента 1 курсу, групи        1КН-21б         Спеціальності 122 Комп’ютерні науки

         Мельник Ю.В.        

(прізвище та ініціали)

Керівник  к.т.н., доц.,ст.викл. каф. КН Гаврілов Д. В.

(посада, вчене звання, науковий ступінь, прізвище та ініціали)

Національна шкала                                                     Кількість балів:        Оцінка: ECTS         

Члени комісії                            

(підпис)        (прізвище та ініціали)

[pic 1][pic 2]

(підпис)        (прізвище та ініціали)

м. Вінниця – 2022 рік

Міністерство освіти і науки України Вінницький національний технічний університет

Факультет інтелектуальних інформаційних технологій та автоматизації

Кафедра комп’ютерних наук

ЗАТВЕРДЖУЮ

Зав.каф. КН, д.т.н., проф.

         А.А. Яровий

«__»        2020 р.

ІНДИВІДУАЛЬНЕ ЗАВДАННЯ

до курсової роботи з дисципліни «Алгоритмізація та програмування»

Студента        Мельника Юрій Володимировича        групи 1КН-21б Тема курсової роботи «Реалізація алгоритму пірамідального сортування» , затверджена на засіданні кафедри комп’ютерних наук, протокол № 14 від 10.02.2022 р.

Вихідні дані:

  1. Складність алгоритму в найкращому випадку: O(n log n)        ,
  2. Складність алгоритму в найгіршому випадку: O(n log n)        ,
  3. Мова програмування: Python        ,[pic 3]
  4. Технологія реалізації: інтерпретатор Python        _        ,[pic 4][pic 5]
  5. Середовище розробки: PyCharm Community Edition 2020        ,
  6. Вимоги до обчислювальної машини: Intel Core i3, 500 Мб ОЗУ, ОС Windows x64        ._[pic 6]

ЗМІСТ ПОЯСНЮВАЛЬНОЇ ЗАПИСКИ

(Склад)        Орієнтовний обсяг 15-25 с.

Титульний лист.

Завдання на виконання.

Анотація.

Зміст. [pic 7]

Вступ.         1-2 с.

  1. Розробка алгоритму.         3-5 с.
  2. Програмна реалізація алгоритму.             3-4 с.
  3. Тестування програмної реалізації алгоритму.            3-4 с.

Висновки.              1 с.

Перелік посилань.         1-2 с.

Додаток А.         1-2 с.

Додаток Б.         1-2 с.

ГРАФІЧНА ЧАСТИНА

1. Схема роботи алгоритму.

Дата видачі « 10 »        лютого        2022 р.

Завдання видав  _____________ к.т.н. Гаврілов Д. В. Завдання отримав           Мельник Ю.В.

АНОТАЦІЯ

УДК 510.5

Мельник Ю.В. Реалізація алгоритму пірамідального сортування. Курсова робота з дисципліни «Алгоритмізація та програмування» - Вінниця: ВНТУ,                  2022 – 24 с. Українською мовою.

Рисунків 21, графіків 2, бібліографії 5.

У цій курсовій роботі було досліджено та програмно реалізовано алгоритм пірамідального сортування, яке використовує бінарне сортувальне дерево.

Алгоритм реалізовано високорівневою мовою програмування Python з використанням інтегрованого середовища розробки PyCharm Community Edition від міжнародної компанії JetBrains.

ЗМІСТ

ВСТУП        5

  1. РОЗРОБКА АЛГОРИТМУ ПІРАМІДАЛЬНОГО СОРТУВАННЯ        7
  2. РЕАЛІЗАЦІЯ АЛГОРИТМУ ПІРАМІДАЛЬНОГО СОРТУВАННЯ        14
  3. ТЕСТУВАННЯ ПРОГРАМНОЇ РЕАЛІЗАЦІЇ АЛГОРИТМУ ПІРАМІДАЛЬНОГО СОРТУВАННЯ        18

ВИСНОВКИ        21

СПИСОК ВИКОРИСТАНИХ ДЖЕРЕЛ        22

Додаток А. Лістинг програми мовою Python        23

Додаток Б. Інструкція користувача        24

...

Скачать:   txt (32.3 Kb)   pdf (685.4 Kb)   docx (732.6 Kb)  
Продолжить читать еще 11 страниц(ы) »
Доступно только на Essays.club