Essays.club - Получите бесплатные рефераты, курсовые работы и научные статьи
Поиск

Алгоритмы и структуры данных

Автор:   •  Февраль 3, 2025  •  Лабораторная работа  •  2,106 Слов (9 Страниц)  •  230 Просмотры

Страница 1 из 9

Әбілқас Сағынов атындағы Қарағанды техникалық университеті

коммерциялық емес акционерлік қоғамы

Кафедра АТҚ

 ЗЕРТХАНАЛЫҚ ЖҰМЫС №1

Алгоритмы и структуры данных

     (пәннің атауы)

 

                               Қабылдады:

                                         Абдин А.Ж.                    

(оқытушының аты-жөні)[pic 1]

                                                                        Орындаған:

                                                                        Ерболқызы Жұлдыз

                                                                                        (студенттің аты-жөні)[pic 2]

                           СИБ 23-4

                                                                                        (тобы)[pic 3]

[pic 4][pic 5]

Қарағанды 2024

23-нұсқа

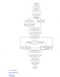
Нақты сандардың сызықтық тізімін құрыңыз. Егер қатардағы тізімде теріс элементтер қатар орналасса, біреуінен басқасын жойыңыз.

Блок схэма:

[pic 6]

#include <iostream>

using namespace std;

struct Node {

    double data;

    Node* next;

};

void append(Node*& head, double value) {

    Node* newNode = new Node{ value, nullptr };

    if (!head) {

        head = newNode;

    }

    else {

        Node* temp = head;

        while (temp->next) {

            temp = temp->next;

        }

        temp->next = newNode;

    }

}

void removeConsecutiveNegatives(Node*& head) {

    if (!head) return;

    Node* current = head;

    while (current && current->next) {

        if (current->data < 0 && current->next->data < 0) {

     

            Node* temp = current->next;

            current->next = temp->next;

            delete temp;

        }

        else {

            current = current->next;

        }

    }

}

void printList(Node* head) {

    while (head) {

        cout << head->data << " ";

        head = head->next;

    }

    cout << endl;

}

void deleteList(Node*& head) {

    while (head) {

        Node* temp = head;

        head = head->next;

        delete temp;

    }

}

int main() {

    setlocale(LC_ALL, "ru");

    Node* head = nullptr;

    int n;

    cout << "элемент санын енгиз: ";

    cin >> n;

    cout << "сандарды енгиз:\n";

    for (int i = 0; i < n; ++i) {

        double value;

        cin >> value;

        append(head, value);

    }

    cout << "бастапкы список : ";

    printList(head);

    removeConsecutiveNegatives(head);

...

Скачать:   txt (10 Kb)   pdf (265.9 Kb)   docx (45.6 Kb)  
Продолжить читать еще 8 страниц(ы) »
Доступно только на Essays.club