Essays.club - Получите бесплатные рефераты, курсовые работы и научные статьи
Поиск

Проектирование сборных железобетонных элементов многоэтажного здания с неполным железобетонным каркасом

Автор:   •  Июнь 12, 2018  •  Курсовая работа  •  3,178 Слов (13 Страниц)  •  872 Просмотры

Страница 1 из 13

Специальность: 08.02.01

Строительство и эксплуатация

зданий и сооружений

КУРСОВОЙ ПРОЕКТ

ПО ПМ 01. «Участие в проектировании зданий и сооружений»

МДК 01.01 «Проектирование зданий и сооружений»

Тема 2. «Основы проектирования строительных конструкций»

Тема: «Проектирование сборных железобетонных элементов многоэтажного здания с неполным железобетонным каркасом» 

   

Курсовой проект выполнен:

студент гр.

                                                                        Руководитель проекта:

                                                                     /Мавлявеева Л.С./


МИНИСТЕРСВО ОБРАЗОВАНИЯ И НАУКИ РЕСПУБЛИКИ ТАТАРСТАН

ГОСУДАРСТВЕННОЕ АВТОНОМНОЕ ПРОФЕССИОНАЛЬНОЕ ОБРАЗОВАТЕЛЬНОЕ УЧРЕЖДЕНИЕ

«КАЗАНСКИЙ СТРОИТЕЛЬНЫЙ КОЛЛЕДЖ»

Специальность: 08.02.01

Строительство и эксплуатация

зданий и сооружений

ЗАДАНИЕ

на курсовой проект

ПО ПМ 01. «Участие в проектировании зданий и сооружений»

МДК 01.01 «Проектирование зданий и сооружений»

Тема 1.6 «Основы проектирования строительных конструкций»

Задание выдано студент                        гр.

Тема курсового проекта:

 «Проектирование сборных железобетонных элементов многоэтажного здания с неполным железобетонным каркасом» 

Тема задания:

1)Теоретическая часть

            Расчет и конструирование:

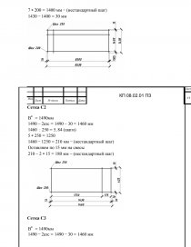
- железобетонной многопустотной плиты перекрытия с предварительным напряжением арматуры согласно типовой серии 1.141 выпуск 60

- железобетонной колонны среднего ряда 1.020-1/83 выпуск 2-1,2-2,2-15

- железобетонного фундамента под колонну среднего ряда типовой серии 1.020-1/83 выпуск 1-1

2) Практическая часть:

             Вычерчивание карандашом или с помощью автоматизированной программы AutoCAD (с дальнейшей распечаткой изображения чертежа) два листа рабочих чертежей формата А2 включающие:

- план плиты перекрытия, опалубочный и арматурный чертеж плиты перекрытия, включая поперечные сечения и отдельные узлы

- детальное изображение входящих в ее состав арматурных каркасов и сеток.


Исходные данные:

Назначение здания – Торговый центр

Ширина плиты – 1,5 м

Класс бетона – В40

Класс арматуры – А800

Шаг колонн – 8,8 м

Пролет – 5 м

Количество этажей – 3

Район строительства – Ярославль

Высота этажа – 4,0 м

Глубина заложения фундамента – 1,1 м

Грунт – Супесь

Задание выдано                          2018г.

Срок сдачи курсовой работы                               2018г.

Руководитель проекта                                                     /                    /

Одобрено предметно-цикловой комиссией: протокол № от                     2018г.

Председатель ПЦК                                 /


[pic 1]

КП по МДК 01.01. 2018 г.

Изм.

Лист

№ докум

Подпись

Дата

Разраб

Расчетно-пояснительная записка

Литера

Лист

Листов

Пров

У

1

24

Н. Контр.

Утв

Содержание

Введение…………………………………………………………………………2

1.  Конструирование плиты…………………………………………………….3

1.1 Сбор нагрузок……………………………………………………………….4

1.2 Конструкция пола………………………………………………………......4

...

Скачать:   txt (36.2 Kb)   pdf (1.2 Mb)   docx (575.7 Kb)  
Продолжить читать еще 12 страниц(ы) »
Доступно только на Essays.club