Essays.club - Получите бесплатные рефераты, курсовые работы и научные статьи
Поиск

Підсилення фундаментів м.Чернівці

Автор:   •  Март 26, 2022  •  Курсовая работа  •  6,096 Слов (25 Страниц)  •  291 Просмотры

Страница 1 из 25

Міністерство освіти та науки України

Київський національний університет будівництва та архітектури Кафедра геотехніки

Пояснювальна записка

До курсової роботи з дисципліни ”Обстеження та методи підсилення фундаментів”

Виконала: студ. гр. ПЦБ-51-БМ Романюк М.О.

Перевірив: Корнієнко М. В.

Київ 2021

ДОДАТОК ДО ЗАВДАННЯ

На виконання курсової роботи

З обстеження та підсилення конструкцій По кафедрі геотехніки

Вихідні дані

  1. Місце розташування будівлі: м.Чернівці.
  2. Рельєф майданчика: рівний.
  3. Рік спорудження будівлі: 1957р.
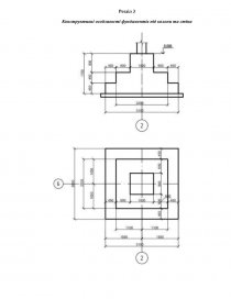
  4. План будівлі, та переріз приведений в завдання
  5. Конструкції фундаменту:

𝑓 = 1800, ℎ1 = 450, ℎ2 = 450, 𝑐1 = 600, 𝑐2 = 450.

  1. Стан бетону:
  2. Характеристика матеріалів
  3. Інженерно-геологічна будова майданчика та нормативні величини основних характеристик грунтів за даними лабораторних досліджень приведені в табл. 1 і 2.[pic 1]

Назва шару

Назва грунту

Потужність шару, м

Щільність грунту 𝜌, г/см3

Щільність частинок грунту 𝜌𝑠,

г/см3

Вологість дол. од.

W

WP

WL

1

рослинний

0,8

1,57

-

-

-

-

2

Глинистий

4,1

1,91

2,66

0,13

0,12

0,17

3

Піщаний

5,7

1,81

2,65

0,12

-

-

4

глинистий

4,5

1,96

2,7

0,25

0,13

0,27

Номер шару

Фракція грунту. мм в % по масі

>2.0

2.0/1.0

1.0/0.5

0.5/0.25

0.25/0.1

<0.1

3

0

11,2

14,5

19,7

35,1

19,5

Грунтові води на глибині: 6,5м.

  1. Висота будівлі кількість поверхів будівлі 5 поверхів.
  2. На період подальшої експлуатації прогнозується:
  • Підвищення рівня грунтових вод на 1 м.
  • Зниження механічних характеристик основи: φ на 1 град., для С(%) на 10.
  1. Нормативне навантаження на верхньому уступі фундаменту: N=1820 кН, М=118 кНм, Q=31Кн.
  2.         Підвищення навантаження на фундамент при реконструкції, %: М:20, N:110, Q:60.
  3. Виконати проект підсилення за двома варіантами:
  • З заглибленням фундаменту
  • Буронабивними палями.
  1. Висота поверху 3000мм, з кроком 100м
  2. Будівля що обстежується не має сусідніх забудов та має майданчик навколо.
  3. Товщина стін = 510мм
  4. Обстеження було виконано за нормами ДБН 2016р.
  5. Розрахунок за ДБН 2018р.

Вступ

Згідно з технічним завданням було виконано обстеження нежитлової будівлі з неповним залізобетонним каркасом з метою можливої її надбудови в умовах реконструкції, що забезпечує покращення техніко-економічних показників в виробничій схемі. Матеріали обстеження представляють вибіркову характеристику несучих конструкцій основ і фундаментів.

...

Скачать:   txt (56.5 Kb)   pdf (853.5 Kb)   docx (1.2 Mb)  
Продолжить читать еще 24 страниц(ы) »
Доступно только на Essays.club